
今日看点
10月22日,2025深圳物博会启幕!
国内首款eSIM手机——iPhone Air于10月22日正式发售。
10月22日,第三届粤港澳大湾区人才高质量发展大会开幕。

深圳天气


昨夜今晨,新闻不错过
聚焦
涉安世半导体问题,中荷双方最新表态

10月21日,商务部部长王文涛应约与荷兰经济大臣卡雷曼斯通话,双方围绕安世半导体等问题交换意见。👉新闻详情
广东21城都有专属体育性格
全球传播海报来了!

10月21日,距离第十五届全国运动会开幕还有19天!目前,广东已就绪,各大赛区全运氛围满满,准备迎接这场横跨粤港澳三地的体育盛宴!👉新闻详情
耗资数亿美元!
白宫进行“100多年以来最大规模扩建”

美国总统特朗普10月20日说,在白宫东翼楼修建豪华宴会厅的工程已开工。据外媒报道,工程预计耗资约2.5亿美元,全部来自私人资助。
综合多家外媒报道,特朗普当天在白宫接见路易斯安那州立大学棒球运动员时提及有关工程,并表示访客“可能会不时听到施工声音”。现场画面显示,挖掘机拆除了东翼楼的外墙立面,砖块、碎石和钢筋散落一地。👉新闻详情
天津中医药大学严正声明:
张伯礼从未授权同名医馆药房

10月21日,天津中医药大学发布“严正声明”称,近期,社会上出现了“伯礼医堂”、“伯礼国医馆”、“张伯礼中医院”、“张伯礼大药房”等组织机构,并存在相关社交媒体公众号,这些机构均与张伯礼院士无关,它们冒用张伯礼院士之名,宣传相关机构产品、培训、评审等内容,借机误导社会公众,严重损害公众健康,造成医疗安全隐患,侵犯了张伯礼院士的合法权益,损害了公信力,也涉嫌违反国家相关法律法规。👉新闻详情
云南明确:公务出行
不得租用奔驰宝马奥迪路虎等豪华品牌车辆

据微信公众号“云南发布”10月21日消息,为规范省级行政事业单位公务出行租赁车辆管理使用,云南省机关事务管理局、云南省财政厅联合印发《云南省省级行政事业单位公务出行租赁车辆管理办法》。👉新闻详情
高市早苗内阁正式成立

当地时间10月21日20时56分左右,高市早苗内阁大臣认证仪式结束。高市内阁正式成立。当天早些时候,新当选的日本首相高市早苗内阁名单公布,包括内阁官房长官木原稔、财务大臣片山皋月、防卫大臣小泉进次郎、总务大臣林芳正、外务大臣茂木敏充等人。其中有10人为首次入阁,此外还有2名内阁成员为女性。👉新闻详情
局地将降温8℃左右
新一轮冷空气即将来袭,注意添衣防寒

最近的冷空气让好多人提前翻出了压箱底的厚外套,但还有一些小伙伴仍在穿着秋装硬扛。别扛了!因为新一轮冷空气又将影响我国,你的秋装可能真的穿不住了。👉新闻详情
宁德时代巧克力换电站年底冲刺1000座
为“国民好车”铺路?
10月21日,记者获悉,全国范围内,宁德时代巧克力换电站已突破700座,布局全国39座城市。按照规划,至2026年,巧克力换电将在全国超过120个城市建成2500座以上换电站。👉新闻详情
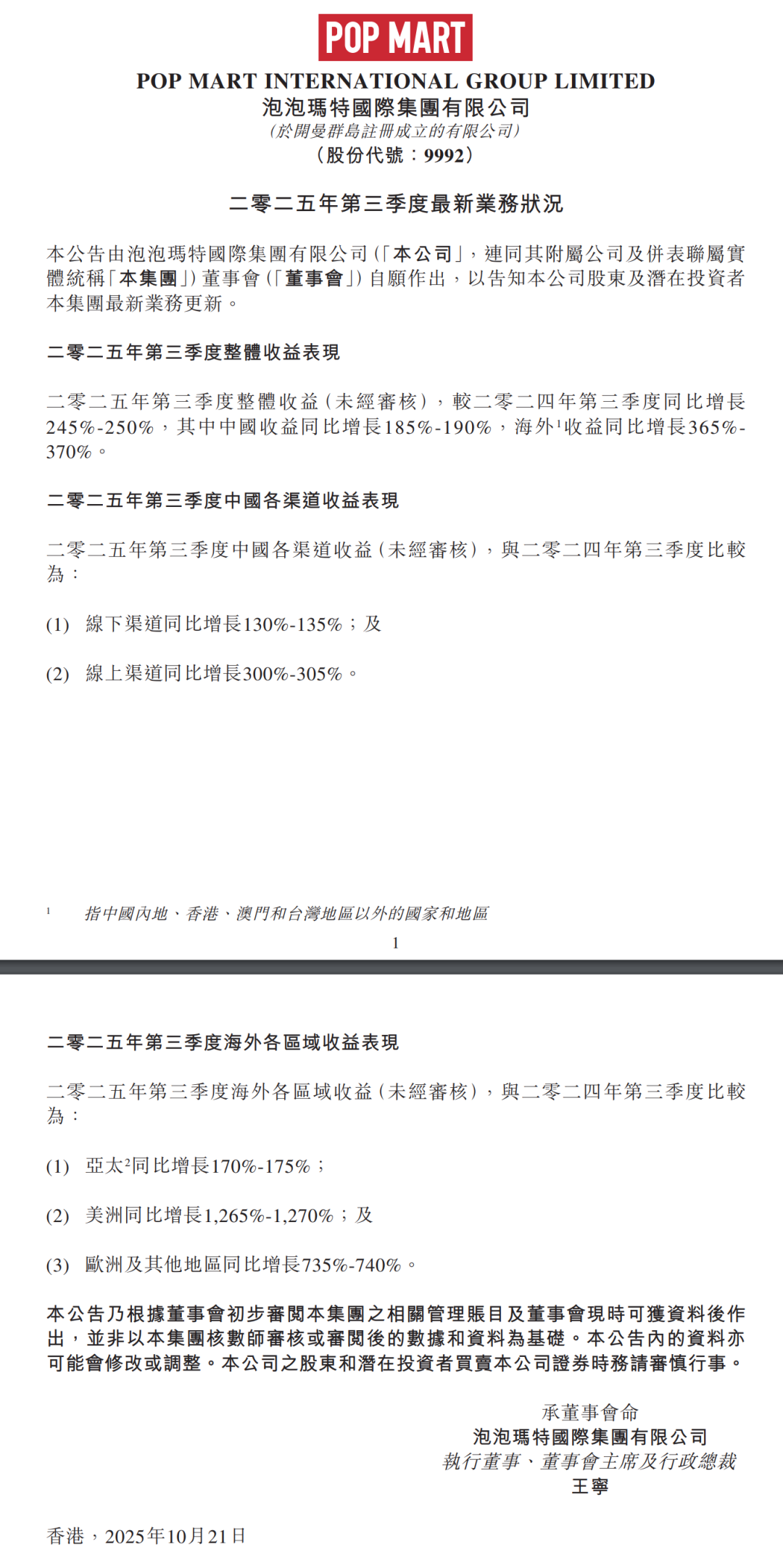
泡泡玛特最新业绩公布:
第三季度海外收入同比增长近3.7倍

10月21日,泡泡玛特(09992.HK)发布公告,2025年第三季度整体收入同比增长245%至250%。其中,中国收入同比增长185%至190%;海外收入同比增长365%至370%。👉新闻详情
高台跳水!现货黄金一度跌超3.8%、现货白银大跌逾6%,什么原因?

今年一路狂飙的黄金、白银价格突然高台跳水。在前一日刷新历史高点4381.21美元/盎司后,伦敦金现于10月21日高台跳水,盘中大跌超3.8%,跌破4200美元/盎司;伦敦银现10月21日盘中跌破50美元/盎司,为10月10日以来首次,日内跌幅一度超6%。👉新闻详情
圳事
在深圳出道仅两年
“中国AI创意第一赛”为何是它?

10月17日至19日,由深圳市龙岗区人民政府、上海电影股份有限公司与哔哩哔哩携手主办的第二届AI视觉创意大赛(瓦卡奖VACAT),在深圳龙岗区红立方公共艺术馆圆满落下帷幕。当AI浪潮席卷文化创意领域,我们该如何与这项技术共舞?又该向何处探索新的可能?👉新闻详情
深圳二手房不动产登记业务再提速
最快当日办结

记者10月21日从深圳市不动产登记中心获悉,自2025年10月13日起,深圳线上申办二手房不动产登记业务再次提速,最快可于受理当日办结,这将进一步优化营商环境,方便企业和市民。👉新闻详情
27岁小伙在深圳登山失联
家属:遗体已经DNA结果确认

在深圳大鹏登山失联两个月的男子蔡磊已经找到。10月21日,记者从蔡磊哥哥处了解到,经过警方进行DNA比对,确认10月18日在大鹏山上发现的遗体是其弟弟蔡磊。目前遗体已经火化,将带回贵州老家安葬。👉新闻详情
9-45岁女性可接种!深圳“开打”首个国产九价HPV疫苗

10月21日上午,首个国产九价HPV疫苗在深圳“开打”,宝妈、上班族等来到龙华区妇幼保健院接种门诊,成为深圳首批接种国产九价HPV疫苗的女性群体。👉新闻详情
深圳再酿“爆款”医疗纪录片 《你好,急诊医生——星空下的人医》开机

继《闪闪的儿科医生》之后,深圳市卫生健康委、中广天择传媒再度出手,联合抖音、深圳市人民医院共同出品,深圳报业集团参与制作,多方携手再酿“爆款”医疗纪录片 《你好,急诊医生——星空下的人医》。21日,《星空下的人医》在深圳市人民医院外科大楼举行开机仪式。👉新闻详情
万象
作家匪我思存受聘武汉大学文学院
代表作《东宫》《千山暮雪》等
据“武汉大学研究生会”微信公众号消息,10月20日,武汉大学文学院邀请中国作家协会全国委员会委员、湖北省作家协会副主席、湖北省网络作家协会会长、著名作家匪我思存,举行武汉大学文学院中文创意写作行业导师受聘仪式,并开展“网络文学新变之我见”的主题讲座。👉新闻详情
液蛋制品将“持证上岗”!
蛋制品生产许可迎新规,明年起施行→
近日,市场监管总局发布《蛋制品生产许可审查细则(2025版)》(以下称《细则》),《细则》根据《中华人民共和国食品安全法》及其实施条例、《食品生产许可管理办法》等法律法规规章和食品安全国家标准有关规定制定。《细则》的发布,对进一步规范蛋制品生产许可、强化蛋制品生产企业监管、切实保障蛋制品质量安全、助推蛋制品产业升级具有重要意义。👉新闻详情
法国前总统萨科齐入狱服刑
法国前总统萨科齐10月21日入狱服刑,被关押在巴黎一所监狱内。当天临行之际,萨科齐在社交媒体上说:“被关押的不是前总统,而是一个无辜的人。”据法媒报道,萨科齐被关在监狱独立区域内的单人牢房。👉新闻详情
流感高发季节将至,今年毒株与去年不同!
广东:新季疫苗已供应

随着全国各地气温下降,流感病毒进入活跃期。近期中国流感监测数据显示,南方省份流感活动上升。受多方面因素影响,今年我国的流感流行季可能提前到来,流行毒株也与去年不同。专家指出,接种流感疫苗是预防流感及其并发症最有效的手段之一。👉新闻详情
神秘宇宙“斑点”究竟是什么?

詹姆斯·韦伯空间望远镜(JWST)在回顾过去观测宇宙早期时的图像时,向天文学家展示了一个极为奇特的景象:数百个小红点莫名其妙地点缀在远古宇宙中。它们究竟是什么?过去几个月里,学界逐渐形成共识——这些被称作“红宝石”的斑点是宇宙中一种全新类型的天体。👉新闻详情
体育
昔日象棋第一人王天一道歉:
后来者以他为戒,避免重蹈覆辙

10月21日,象棋棋手王天一通过社交媒体发布口述致歉信。王天一表示,“屠龙少年终成恶龙”或许可以作为对他过去的职业生涯最为凝练的写照。他希望后来者以他的经历为戒,谨言慎行,避免重蹈覆辙,早日还棋坛一个风清气正的明天。👉新闻详情
世界羽联最新世界排名揭晓
中国队包揽三项世界第一

世界羽联2025年第43周世界排名揭晓,中国队强势包揽三项世界第一:石宇奇(男单)、刘圣书/谭宁(女双)、蒋振邦/魏雅欣(混双)均以10万+高分继续领跑各单项第一。👉新闻详情
编辑 张克 审读 伊诺 二审 许家宜 三审 詹婉容
读特热榜
1重阳节|艺术家梁明昭×AI:年年逢重阳,岁岁皆平安
2深圳拟将信息科技与艺术纳入初中学考 成绩不计入中考总分
3全国人民代表大会常务委员会公告 〔十四届〕第十三号
4深圳创投力量:倚锋资本与一座城市的产业升级
5记者调查|从每月2000元到13000元梯度分布!深圳养老“丰俭由人”,银发经济“新蓝海”
6高赔付风险燃油营运车投保有新途径
72025海博会现场直击:水下机器人深潜探秘,无人风帆艇踏浪前行,新装备“驭能”蓝海
8深圳助力濒危苏铁“回家” 仙湖植物园繁育苏铁幼苗回归贵州、云南
929.98万-32.98万! 腾势N8L两款价格公布 超智能科技大座驾来了
10家庭豪华的答案 大六座SUV腾势N8L 带你看热闹非凡发布会现场
IN视频
鹏友圈

11月9日,我们将迎来第十五届全国运动会(以下简称“十五运”)。赛事临近,无论你是投身运动热潮、感受竞技魅力,还是想为拼搏健儿传递心意,都不妨来鹏友圈,留下对“十五运”的专属祝福!带上话题#我为十五运加油#,一同为运动健儿呐喊助威,为“十五运”热烈喝彩! 【本期话题】#我为十五运加油# 【活动礼品】读特积分、优质动态随机掉落深圳盒子 【活动时间】即日起至11月22日

第十五届全国运动会已进入冲刺倒计时,想解锁超省心的观赛方式?赶紧打开“十五运全景魔方”(https://huodong.dutenews.com/H5/nationalGame/pc),一键解锁观赛全攻略!无论是赛事速递、赛程全览,还是购票指南、规则科普,都能在这里轻松找到!快到鹏友圈带话题晒出你的使用截图,和鹏友们分享专属观赛攻略吧! 【本期话题】#十五运观赛神器# 【活动礼品】读特积分、优质动态随机掉落深圳盒子 【活动时间】即日起至11月22日
第十五届全国运动会开幕式将于2025年11月9日举办。
第十五届全国运动会(以下简称“十五运会”)会徽以“繁荣、包容”为立意,撷取礼花绽放瞬间,由三朵花瓣交叠旋转形成图案,通过提取花朵外形和色彩,环绕花心螺旋围合一体,形成同心礼花,寓意粤港澳大湾区交融互通、活力无限,背靠祖国、绽放世界。 十五运会会徽图案由代表粤港澳三地的花瓣交叠旋转而成。
00:06周杰伦《寻找周杰伦》磁带赏析
- 友情链接: 深圳新闻网
- 粤ICP备10228864号
- 粤公网安备 44030402000917号
- Copyright @1997-2023 深圳特区报社










