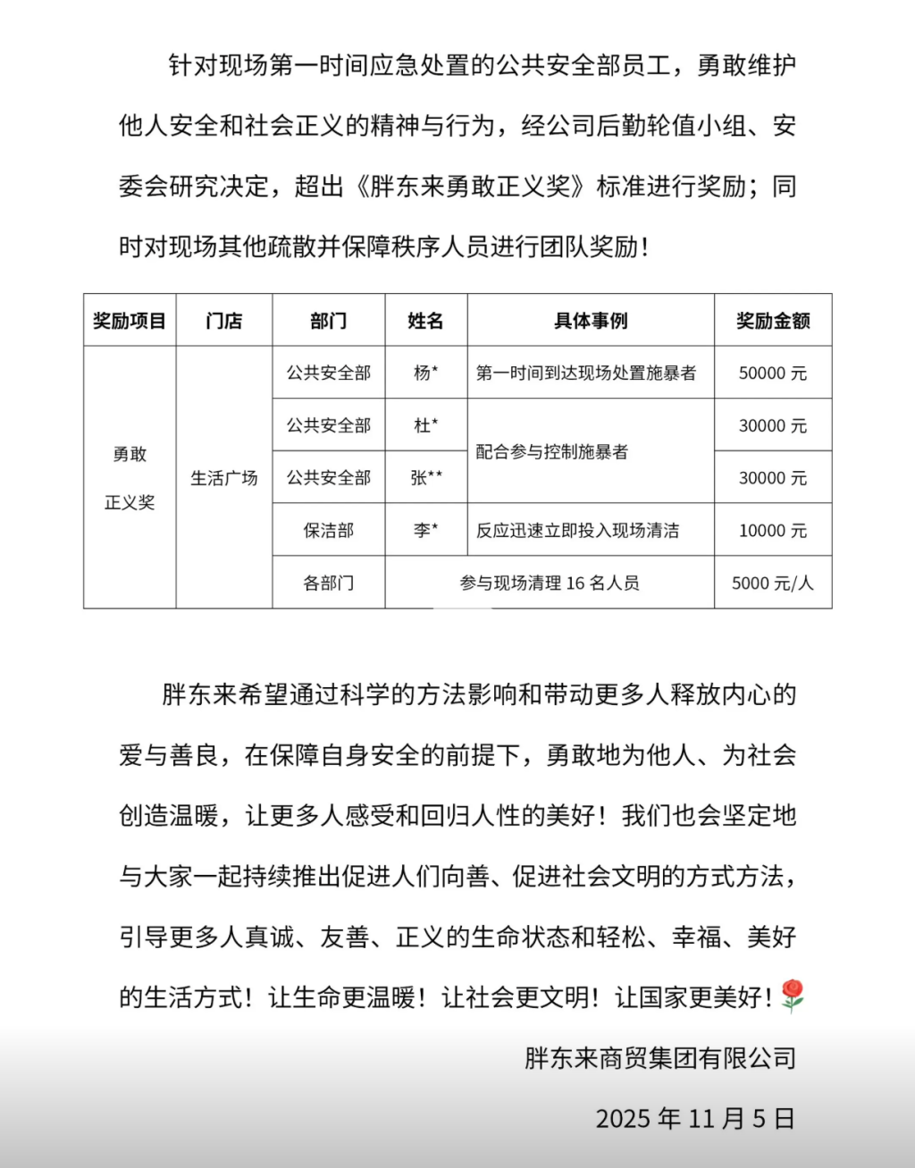
11月5日晚,河南许昌胖东来超市有限公司官方抖音账号发布关于胖东来员工勇敢正义奖励公示,据公示信息,公司对于参与11月2日生活广场突发故意伤害事件应急处置的员工进行奖励,给予20名员工共计20万元奖励,其中给予第一时间到达现场处置施暴者的公共安全部员工杨某5万元奖励,配合参与控制施暴者的两人3万元奖励,反应迅速立即投入现场清洁的一人1万元奖励,此外,参与现场清理的16名人员每人奖励5千元。


编辑 黄力雯 审读 伊诺 二审 李怡天 三审 刘思敏
11月5日晚,河南许昌胖东来超市有限公司官方抖音账号发布关于胖东来员工勇敢正义奖励公示。
11月5日晚,河南许昌胖东来超市有限公司官方抖音账号发布关于胖东来员工勇敢正义奖励公示,据公示信息,公司对于参与11月2日生活广场突发故意伤害事件应急处置的员工进行奖励,给予20名员工共计20万元奖励,其中给予第一时间到达现场处置施暴者的公共安全部员工杨某5万元奖励,配合参与控制施暴者的两人3万元奖励,反应迅速立即投入现场清洁的一人1万元奖励,此外,参与现场清理的16名人员每人奖励5千元。


编辑 黄力雯 审读 伊诺 二审 李怡天 三审 刘思敏

11月9日,我们将迎来第十五届全国运动会(以下简称“十五运”)。赛事临近,无论你是投身运动热潮、感受竞技魅力,还是想为拼搏健儿传递心意,都不妨来鹏友圈,留下对“十五运”的专属祝福!带上话题#我为十五运加油#,一同为运动健儿呐喊助威,为“十五运”热烈喝彩! 【本期话题】#我为十五运加油# 【活动礼品】读特积分、优质动态随机掉落深圳盒子 【活动时间】即日起至11月22日

第十五届全国运动会已进入冲刺倒计时,想解锁超省心的观赛方式?赶紧打开“十五运全景魔方”(https://huodong.dutenews.com/H5/nationalGame/pc),一键解锁观赛全攻略!无论是赛事速递、赛程全览,还是购票指南、规则科普,都能在这里轻松找到!快到鹏友圈带话题晒出你的使用截图,和鹏友们分享专属观赛攻略吧! 【本期话题】#十五运观赛神器# 【活动礼品】读特积分、优质动态随机掉落深圳盒子 【活动时间】即日起至11月22日
01:00#十五运读特小记者推荐官# 深圳,创新之城,活力之都,邀您共赴十五运之约 深圳,这座改革开放的先锋城市,以创新为魂,活力为韵,正张开双臂欢迎四方来客。在这里,高楼林立,平安金融中心直插云霄,深圳湾“春笋”展现滨海艺术魅力,市民中心如大鹏展翅,彰显行政心脏的活力。 深圳还是“千园之城”,1320座公园如绿色明珠镶嵌城市,大鹏半岛的碧海银沙与梧桐山的云海日出,让人流连忘返。漫步南头古城,千年文脉与现代文创交织;走进大芬油画村,艺术气息扑面而来。 十五运会期间,深圳更添独特魅力。在宝安欢乐剧场等智能场馆,AR导航、AI机器人服务等前沿科技,让您体验未来之城的精彩。赛事之余,您可参与“全民全运”系列活动,在虹桥公园自由式小轮车赛场感受激情,在深圳湾畔的马拉松赛道尽览山海美景。 十一月的深圳,阳光与激情同在。让我们相约深圳,在十五运的青春礼花中,共赴一场创新与活力的盛宴!
01:11#十五运读特小记者推荐官# 亲爱的全国各地朋友们: 如果让我用一个词形容我的城市,那一定是“奔跑”。深圳,就像我们班那个永远充满奇思妙想的同学,永远在创造,永远向前。 站在莲花山顶俯瞰,你会看见这座城市的心跳——高楼如雨后春笋般生长,深南大道上车流如织。但深圳的魅力不止于此。周末的深圳湾,白鹭在红树林上空划出弧线,远处香港的青山若隐若现。科技园的深夜,大厦里依然亮着点点灯光,那是无数梦想在发光。 这里是大疆无人机起飞的地方,是腾讯QQ诞生的摇篮。走在华侨城创意园,旧厂房变身艺术空间,咖啡香混着油墨味;盐田港的巨轮鸣着汽笛,把“中国制造”送往世界每个角落。 来自天南地北的人,带着各自的乡音和梦想,把这里变成了家的模样。 朋友们,欢迎你们来看看这座“奇迹之城”。来感受创新的脉搏,看看科技与自然如何共舞,体会什么是“时间就是金钱,效率就是生命”。这座城市,会用它年轻的心跳告诉你:梦想,永远值得奔跑。 深圳准备好了,期待与你相遇!
00:54#读特小记者问大记者# 有好多好多的问题想问,😁不过,想到记者节,就让记者老师们休息一下吧!😘😘😘
首页