19日,中银腾利混合等基金发布清盘公告,至此年内清盘的公募基金数量接近200只。公募行业出清提速,年内已清盘数量超去年同期四成。业内认为,清盘有助于行业健康发展,建议投资者购买业绩中上、管理人稳定、成立时间长的产品,以降低所购买基金被清盘的概率。

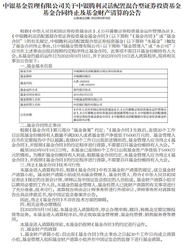
公告显示,至本月18日日终,中银腾利混合已连续60个工作日出现基金资产净值低于5000万元的情形;为维护基金份额持有人利益,中银基金按照约定程序终止基金合同,并于周二进入清算程序。根据中报,至今年年中,中银腾利混合的合并规模只有2144万元,而该基金2016年成立时的规模为6.57亿元。同日宣布终止合同的还有一只混合型基金与LOF,两只产品已连续50或60个工作日出现基金资产净值低于5000万元的情形,触发《基金合同》中约定的终止条款;其中前者于周二进入清算程序,后者将于本月26日起进入清算程序。
同花顺显示,至9月19日记者发稿时为止,今年清盘或确定清盘的公募基金产品共有195只(不同份额合并统计),较去年同期的139只增加了40.29%。具体来看,清盘的混合型基金最多,为102只,占比达五成;股票型基金有49只,其中被动指数型股票基金多达34只;债券型基金有30只,QDII、FOF、另类投资基金共有14只。
从存续时间看,部分清盘的基金成立不足一年,例如申万菱信智量混合、银河恒益混合、光大保德信中短期利率债债券、华润元大润安混合等,其中有产品成立半年便“闪电”清盘。从清盘原因看,多数因规模过低或持有人不足触发基金清盘红线,即连续多个交易日规模低于5000万元或是基金份额持有人数量不足200人。
国海证券金融工程研究分析师李杨指出,影响基金存续期的因素主要有三类,分别是基金公司、基金类型与产品赛道维度。当前存续的基金表现出了明显的头部公司优势;权益类和债券类产品清盘情况明显更多,除市场走势外,这与机构定制也有一定关系;产品赛道表现出“强者恒强”的特征,在具体赛道上布局早、规模大、由龙头公司管理的基金存续期更长。
兴业研究分析师林泓涛指出,基金清盘这一制度对行业的健康发展好处颇多。首先,基金清盘有利于保护投资者利益,帮助投资者规避费率高昂的小规模基金以及运营不善的基金公司。其次,清盘机制常态化有助于基金公司将资源集中到优质产品的运营中,推进基金公司高质量发展。最后,基金清盘机制清理了无法适应投资者需求、经济形势变化或者政策监管要求的产品,维护了行业生态健康。
李杨表示,基金规模很小并不意味着一定要清盘,市场中不乏自救成功的迷你基金,这部分基金的自救方式大致可分为三类:近期业绩表现优秀、机构中长期资金避险需求、业绩持续稳健+代销发力。“我们预期今年三季度和四季度合计将有约150只基金进行清盘,清盘基金数量与迷你基金的数量比例保持在季度7%左右。”
对个人投资者来说,持有的基金被清盘会影响投资体验。林泓涛给出了挑选基金的建议,以帮助投资者降低所购买基金被清盘的概率:可选择近一年业绩排名中位数以上的基金产品,因为业绩不佳是基金被清盘的一个重要因素;不要买基金规模过小或者持有人太少的产品;注意产品近期规模是否大幅下降,因为基金规模大幅萎缩容易导致产品被清盘;避开机构持有比例过高(大于90%)的基金产品。
他表示,基金存续的时间越长则被清盘的概率越低,可考虑选择管理人稳定、成立时间长(6年以上)的基金产品。另外,规模较大的知名基金公司有着成熟的运营体系和更广泛的客户群体,基金被清盘的概率较低;部分小基金公司由于运营能力、客户留存能力较弱,存在产品被清盘概率过高的问题。
(原标题《财经聚焦丨公募行业优胜劣汰加速 年内近200只基金清盘》)
编辑 秦涵 审读 刘春生 二审 张雪松 三审 王越胜














