深圳商报·读创客户端记者 詹钰叶
在控股股东变动后,新疆前海联合基金10月15日宣布了管理层与董事会的相关人事变动:前董事长、总经理、法定代表人等均卸任, 新任总经理为原上海证券资产管理总部总经理。


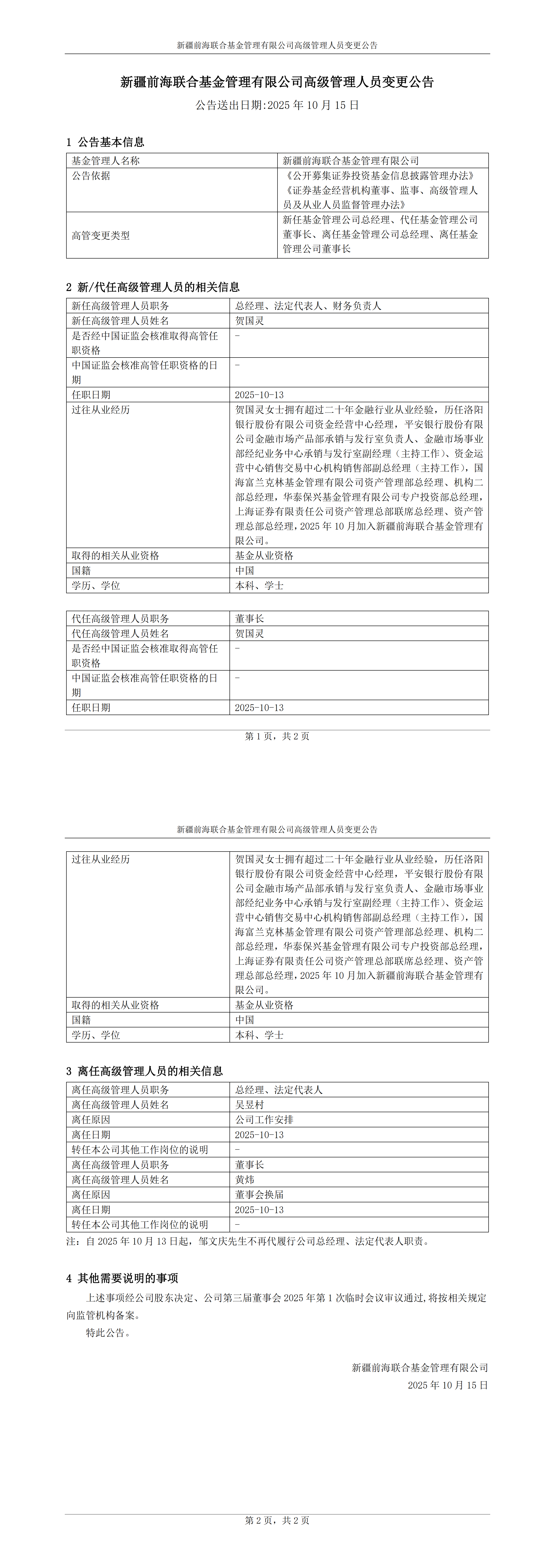
根据公告,董事会人事出现全面变动:公司称,经股东决定,任命李海超、贺国灵、刘亦千、陈力源、陈钊、柳永明、段军山担任第三届董事会董事;第二届董事会成员黄炜、孙莉、孙磊、张卫国、夏正林、吴昱村不再担任公司董事职务。黄炜为原董事长,吴昱村为原总经理,二人均因工作安排于10月13日离任;同日,邹文庆不再代履行公司总经理、法定代表人职责。
公告还显示,贺国灵被任命为新疆前海联合基金总经理、法定代表人、财务负责人,并代任董事长一职。过往从业经历显示,贺国灵拥有超过二十年金融行业从业经验,曾在洛阳银行、平安银行、国海富兰克林基金、华泰保兴基金等多家金融机构任职,曾任国海富兰克林基金资产管理部总经理、机构二部总经理,华泰保兴基金专户投资部总经理,上海证券资产管理总部联席总经理、资产管理总部总经理等职务;她于2025年10月加入新疆前海联合基金。
公司的控股股东不久前完成变更。9月19日,中国证监会正式核准上海证券成为新疆前海联合基金主要股东,核准百联集团有限公司成为实际控制人;对上海证券依法受让新疆前海联合基金2亿元出资(占注册资本比例100%)无异议。
公开资料显示,新疆前海联合基金成立于2015年8月7日,经过10年发展,截至2025年二季度末,新疆前海联合基金旗下基金管理规模合计只有89.93亿元,在200来家同业机构中排名141;其中,非货规模为89.41亿元,业内排名127。具体来看,公司旗下有2只货币型基金,规模为0.51亿元;无股票型基金,12只混合型基金规模为8.17亿元;11只债券型基金规模超过81亿元;1只FOF规模为0.02亿元。目前公司旗下共有20只产品的规模低于5000万元。
从产品发行看,新疆前海联合基金最近一次发行产品是2021年,自2021年8月前海联合产业趋势混合成立后,公司再无新基金发行与成立。同花顺数据显示,今年以来,前海联合泓瑞定开债券、前海联合添瑞一年持有期混合A、前海联合泓元定开债券的净值下跌。拉长时间来看,前海联合泳涛混合A、前海联合国民健康混合A近三年的收益率分别为-31%与-17%,前海联合产业趋势混合A、前海联合添瑞一年持有期混合A成立以来的收益为负。
公司控股股东上海证券由原上海财政证券公司和原上海国际信托投资公司证券部以新设合并方式组建成立,于2001年5月正式开业。目前上海证券的股东包括百联集团、国泰海通证券股份有限公司、上海国际集团有限公司、上海国际集团投资有限公司、上海城投(集团)有限公司。有业内人士称,新任管理层能否依托控股股东在战略规划、公司治理、财务管理等领域的资源和优势,进行资源整合并开拓公司业务、提升公司竞争力,还有待观察。












