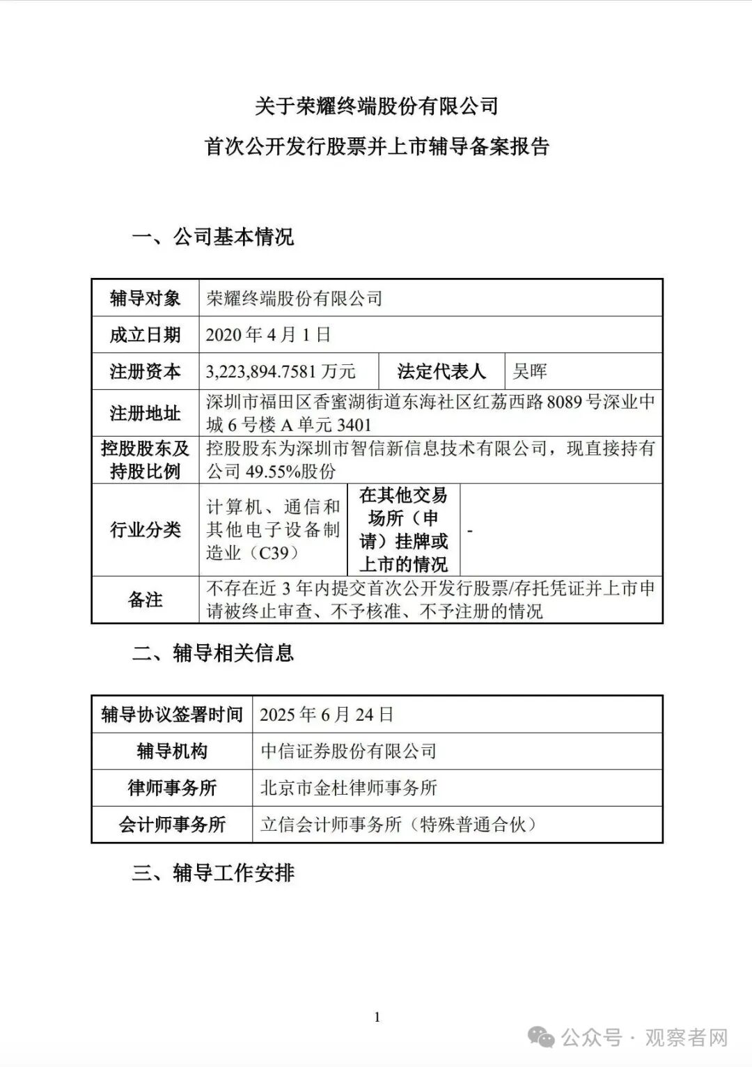
据中国证监会网站披露,6月26日荣耀终端股份有限公司获上市辅导备案,辅导券商为中信证券,标志着荣耀开启上市之路。根据辅导工作安排,将于2026年1月至3月完成上市辅导。


“上市辅导”是指拟上市企业接受保荐机构等中介机构的辅导,使其符合上市要求的过程。保荐机构会帮助企业在公司治理、财务规范、信息披露等方面达到证券监管部门规定的标准,为顺利上市做准备。
实际上就在一个月前的5月28日晚,荣耀新管理团队借助荣耀400系列发布的机会首次对外亮相时,荣耀CFO彭求恩在回答记者提问时表示,已聘请相关机构并启动上市相关筹备工作。
彼时,彭求恩强调,公司始终致力于追求合规经营与规范治理。未来,将以上市为契机,进一步提升公司的治理水平和透明度。同时,为充分保障公司及股东的整体利益,会适时启动上市流程。
近期,荣耀中东非地区部总裁王元琳转任荣耀中国区总裁,重振荣耀中国区业务。荣耀销售与服务总裁王班表示,王元琳是一位有着二十多年中国与海外丰富经验的干将,相信组织焕新的荣耀中国区将在他带领下再创佳绩。随着荣耀400以及接下来多款荣耀新品发布,今年底中国区有信心冲击前三。
荣耀品牌2013年12月16日正式成立,从华为B2B电商中脱胎出来,并与华为以“双品牌”战略打向市场。2020年,禁令下的华为选择出售荣耀,深圳国资携30余家供应商联手接盘。
彼时,多位华为老将随着转入新荣耀公司,荣耀被看做华为的同路人。
2024年12月28日,荣耀方面表示股改已经在当日顺利完成。公司名称由“荣耀终端有限公司”变更为“荣耀终端股份有限公司”,本次股份制改造涉及公司形式及名称变更,不影响公司的日常经营。消息人士称,随着荣耀股改完成,公司将适时启动IPO流程。
随后在今年1月17日,荣耀在内网发布公告称,赵明因个人原因辞去CEO一职,由李健接替相关工作。当日荣耀CEO赵明在内网发文称:“很遗憾向大家宣布,我将离开荣耀。选择放手和离开荣耀,是我人生当中做出的一个最艰难的决定。”
据封面新闻报道,赵明发文辞别荣耀后,包括荣耀中国区CMO姜海荣、荣耀中国区销售部部长郑树宝等多位高管陆续离职。
另有分析认为,此举是荣耀剥离华为背景,助力上市进程。
(来源:证监会网站、澎湃新闻、封面新闻等)
编辑 高原 审读 张蕾 二审 张玉洁 三审 万晖














