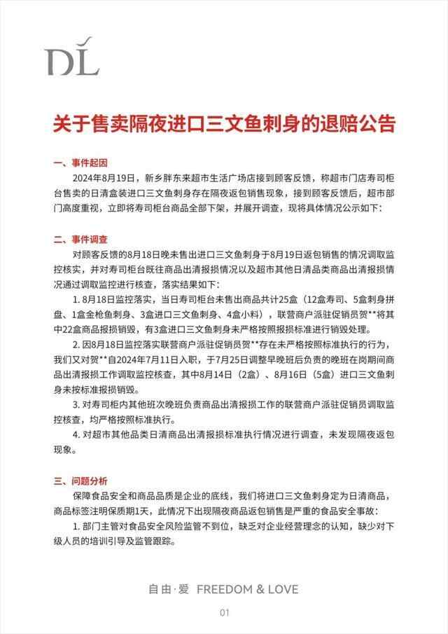
8月24日,胖东来发布关于售卖隔夜进口三文鱼刺身的退赔公告:2024年8月19日,新乡胖东来超市生活广场店接到顾客反馈,称超市门店寿司柜台售卖的日清盒装进口三文鱼刺身存在隔夜返包销售现象,接到顾客反馈后,超市部门高度重视,即将寿司柜台商品全部下架,并展开调查。
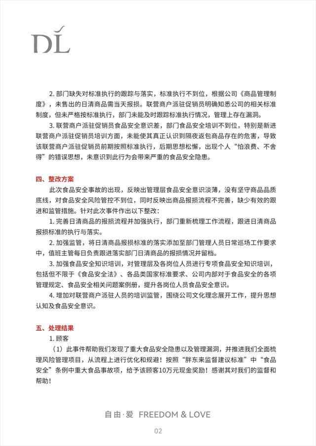
胖东来声明表示:此事件帮助我们发现了重大食品安全隐患以及管理漏洞,并推进我们全面梳理风险管理项目,从流程上进行优化和规避!按照“胖东来监督建议标准”中“食品安全”条例中重大食品事故项,给予该顾客10万元现金奖励!感谢其对我们的监督和帮助!
事件系工作人员未严格按照报损标准进行销毁处理。对相关消费者进行退赔补偿:8月15日、8月17日、8月19日购买进口三文鱼刺身的顾客退款并每人补偿1000元。
对相关责任人处理:联营商户派驻促销员贺**调离胖东来所有门店,并依据合同条款,对联营商户予以相应处理;对责任主管熟食课课长白*、班长郭**予以免职,对生活广场店超市第一主管朱”*、生鲜处处长赵*负连带责任降一级三个月处理。



(羊城晚报·羊城派综合自“新乡胖东来生活广场”微信公众号、大河报、九派新闻等)
编辑 刘悦凌 审读 伊诺 二审 李怡天 三审 彭健










