随着深圳医疗水平的不断提升
以及服务的高效优质体验
吸引了越来越多的港人“北上睇医生”
在社交平台上
有很多港人分享内地就医经历
他们讲述的不仅是看病的便捷性
更是对内地医疗服务的高效和经济性的认可
一些港人甚至开始在内地使用医保
还有热心人士分享办理内地医保的经验和攻略
北上就医风潮持续升温
港人医保加速“落户”
数据显示,去年深圳为境外人士提供诊疗服务77万人次,其中港澳人士就达64万人次,来自美国、加拿大、日本等国家的患者也在增加。香港大学深圳医院、深圳市人民医院、罗湖区人民医院、中大八院等公立医院服务境外人士较多。
一些社会办医疗机构也是港人“睇医生”的热门选择,如深圳平乐骨伤科医院、深圳希玛林顺潮眼科医院等。有医疗机构负责人表示,每月接诊的港人在不断增加,许多港人成了“常客”。
这一趋势背后的原因是多方面的。首先,香港的公立医疗系统虽然提供免费服务,但长时间的排队等候使得许多病患者感到煎熬。有的病人可能需要等待数年才能得到治疗,这对于急需医疗帮助的患者来说无疑是一个巨大的挑战。其次,香港的私立医院虽然能提供快速服务,但高昂的费用使得普通家庭难以承担。相比之下,内地的医疗服务不仅快捷高效,而且价格更为合理,这对于港人来说具有很大的吸引力。

香港医疗服务需求庞大,市民往往要长时间轮候。资料图片

香港人分享来深圳看病攻略。图片来源:小红书
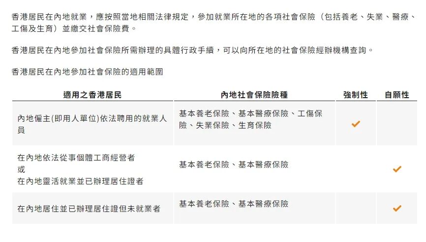
香港人专程来内地购买医保也成为一股新热潮。 在网上,不乏有关办理内地医保的讨论与攻略分享。原因实属简单,内地医保费用低廉,报销比例高,诊疗费用真正实现“一顿饭钱,一月社保,生病无忧”。有港人用深圳医保就医,总费用1.6万元中,高达1.4万元被报销。

图源:明报

图源:小红书
值得关注的是,今年2月19日,香港特区政府公布,把7间位于粤港澳大湾区的医疗机构纳入“长者医疗券大湾区试点计划”,这是香港特区政府基于日益增长的跨境医疗需求推行的新举措,进一步松绑了港府福利“不过境”的限制。

图源:香港特区政府驻粤办

图源:香港强制性公积金计划管理局
国际患者“打飞的”慕名而来
多元化医疗产品供给丰富
不仅如此,一些知名的医院、医生也吸引着海外患者慕名而来。
据深圳特区报报道,业内人士分析,深圳发展国际医疗的基础良好:一是区位优势明显,位于大湾区腹地,靠近港澳及亚洲其他主要城市;二是英语普及率高,国际化人才集聚,能提供优质语言服务;三是生态环境宜人,空气质量优良,气候适宜,适合患者康复;四是在跨境医疗上具备“先行优势”,成为“港澳药械通”首个试点城市,发布首个与国际接轨的医院评审标准。
此外,深圳积极响应粤港澳大湾区建设发展需求,在跨境医疗领域先行先试。
在前海国际医疗服务集聚区,前海泰康国际医院、南山太子湾国际医院等将陆续开业运营,在医疗前沿技术、跨境医疗等领域将发力。其中前海泰康国际医院将在医疗前沿技术和新药应用上取得突破,成为香港居民采购医疗服务的定点医院。
从跨境到国际
多层次布局加速
事实上,深圳正在加速国际医疗服务体系建设、丰富多元化的医疗服务产品供给。
各区也在加快布局,计划在国际化街区和口岸带建设一批国际化医疗服务机构,鼓励有条件的公立医疗机构成立国际医学中心,支持高品质社会办医疗机构参与。在肿瘤、心血管等领域的高水平专科服务也将辐射东南亚等国家。深圳肿瘤质子中心预计明年启用,将成为肿瘤“定点爆破”的治疗“重器”。
各区还在建设一批港式家庭医生工作室和国际化社康,以适应境外人士“先全科后专科”的就医习惯。 市卫健委正在加大推广《国际医院质量评审认证标准(中国)》,推动更多医院加入国际商保结算。同时,今年将首批选取10家医院开展国际医疗旅游试点,完善相关服务标准规范。多语种国际预约系统、双语服务等配套措施也在加快推进。
在推进高质量发展、
创造高品质生活的新时代
医疗健康服务
是深圳打造现代化国际大都市、
提升全球影响力的重要引擎
深圳正以更加开放的姿态
为全球患者提供人性化、国际化
的医疗健康服务
用医疗实力和服务品质
彰显大湾区核心引擎的时代魅力
(综合来源:深圳特区报、星岛日报、深圳微时光、幸福福田、维港通)
综合 钟诗婷
审读 张蕾 二审 关越 三审 彭健















