截至2023年6月30日,深圳市办理的二手房“带押过户”已突破520单。记者7月4日从深圳市不动产登记中心获悉,二手房“带押过户”已形成转移登记和抵押权变更登记“一并受理、一并审核、同时发证”为基础的多种组合登记模式,减少了市民企业跑腿,提高了登记办理效率,节约了交易经济成本。

2023年4月,市民送锦旗致谢深圳市不动产登记中心前海服务厅“带押过户”优质服务。
据深圳市不动产登记中心相关负责人介绍,《民法典》施行以来,深圳市统筹谋划,以市场主体需求为导向,以持续深化营商环境改革、切实提高登记服务水平为宗旨,深入开展二手房“带押过户”工作。
2021年4月以来,深圳市先后制定发布《关于抵押权登记和不动产转移登记等登记事项的补充规范(试行)》《深圳市推广二手房“带押过户”模式的工作方案》《不动产“带押过户”登记申办指引》等政策文件,明确3种“带押过户”服务模式、申请主体、申请材料、申请流程、办理期限等相关事项。
二手房“带押过户”事项实施以来,深圳市不动产登记中心进一步规范登记材料,保证申请便捷,精细登记流程,保障审查时效。
比如抵押权变更登记,以“增加登记类型但不增加申请材料”为原则,当事人无需另行提交其他材料,只需由抵押权人在申请表上勾选“不动产抵押”“组合登记”项目,表示知悉并接受变动即可。通过精细化再梳理不动产业务流程,抵押人变更发生,在转移登记完成的瞬间时点上抵押权变更登记也即完成。
深圳市不动产登记中心还及时总结、推广二手房“带押过户”的三种典型登记模式,即抵押权变更模式、顺位抵押权“三合一登记”模式和“双预告登记”模式,实现运行高效。
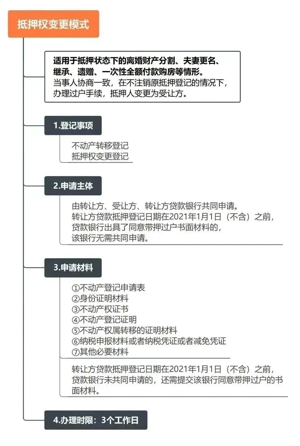
其中,抵押权变更模式主要适用于抵押状态下的离婚财产分割、夫妻更名、继承、遗赠、一次性全额付款购房等情形;顺位抵押权“三合一”登记模式和“双预告登记”模式适用于受让方贷款购买商品房或不动产的情形;“双预告登记”模式同时适用于跨行贷款情形。

2023年5月,深圳市不动产登记中心联合公证及金融机构召开“带押过户”专题研讨会。
据统计,2021年4月至2023年6月,深圳市共办理二手房“带押过户”突破520单,有效发挥了二手房“带押过户”的制度价值。比如深圳市首单跨行“带押过户”,为当事人节约“过桥贷”、担保费等中间成本约17万元。
深圳市不动产登记中心相关负责人介绍,二手房“带押过户”是《民法典》新设立的有利于民的制度,在实践中也得到市民、企业的欢迎,进一步优化了深圳营商环境。市不动产登记中心通过科技赋能提升效能,进一步消除制度风险,6月29日已实现“三合一”登记一键登簿,即转移登记、抵押权变更登记、抵押权设立登记先后无时间差登簿。该项工作后续大规模开展,需部门间信息充分共享,银行机构、公证机构、居间机构等利益主体的交易、登记、贷款、还款、提存全过程均要实现进展节点和结果可查询、风险可防控;同时,加强培训宣传,尽快形成同类业务集聚效应。
【读特新闻+】
深圳不动产登记
二手房“带押过户”全攻略
👇






“带押过户”三种模式分别该怎么办?
登记指引来啦!
抵押权变更模式

顺位抵押模式

双预告模式

(图源:深圳市不动产登记中心)
(原标题《深圳二手房“带押过户”突破520单》)
编辑 许家宜 审读 刘春生 二审 钟诗婷 三审 陈晨














