香港新冠肺炎疫情反复,16日新增18例确诊病例,包括5例输入病例、13例本地病例,其中2例源头不明,至今累计共11329例。为继续防控疫情,港府17日刊宪,宣布社交距离措施延长两周,并进一步加强餐厅内的防疫措施。
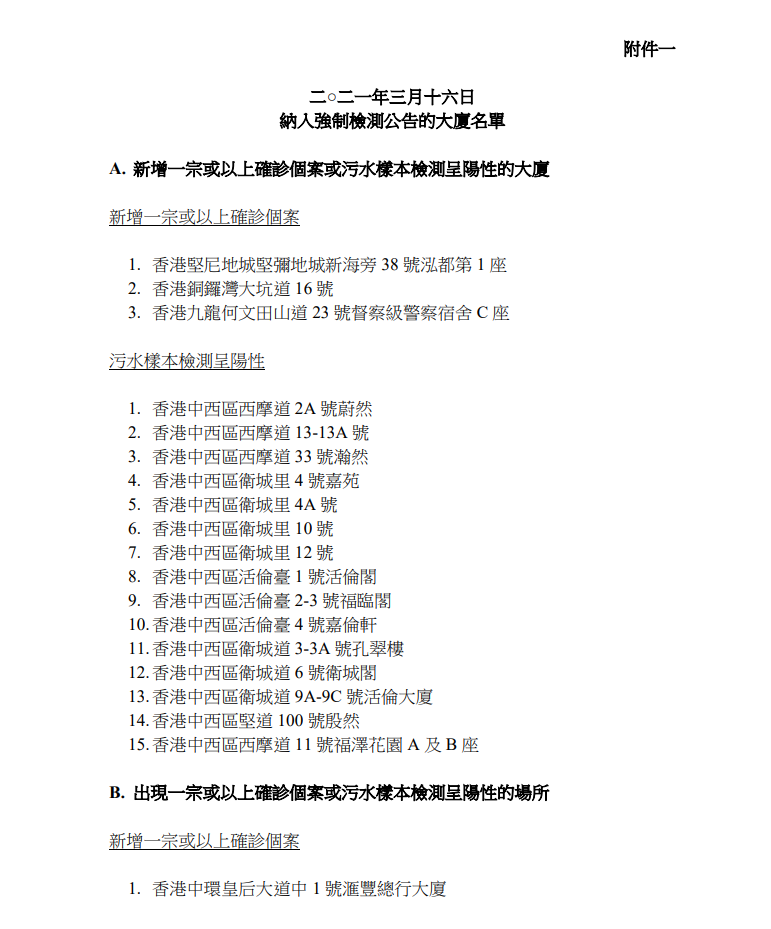
港府16日晚刊宪强检控制疫情,将21处及1学校纳强检名单,中环汇丰总行亦上榜。
此外,港府16日晚公布,香港目前累计约229300名市民已接种第一剂疫苗,其中约176300名接种科兴疫苗,约53000名接种复必泰疫苗。
香港社交距离措施延长两周
食肆4月底前须提升换气量
食物及卫生局发言人表示,政府于2月18日逐步有序放宽社交距离措施后,香港疫情反复,餐饮业务处所及健身中心出现大规模群组爆发,社区隐形传播链依然活跃。考虑到最新的公共卫生风险评估,现阶段仍没有空间进一步放宽任何措施。因此,政府会继续维持大部分现行适用于餐饮业务处所及表列处所的规定及限制,以及有关群组聚集及佩戴口罩的要求,为期14天至3月31日。

食物及卫生局发言人指,由于餐饮处所顾客在大部分逗留时间会因饮食而除下口罩,防疫专家一直提倡餐饮处所将换气量提升至最少每小时6次的水平,若果未能做到,就应该安装合适的空气净化设备作为替代。最新的规定将要求餐饮处所,在4月底前实行上述措施,以减低传播病毒风险。
同时,餐饮处所要继续安排专职员工,负责收拾餐具、清洁和消毒使用过的餐台及隔板。亦要确保进入的人要扫描“安心出行”二维码,或登记个人资料,食肆员工每14天进行一次检测,可于每天早上5时至晚上9时59分提供堂食,处所内的顾客数目在任何时间均不得超过该处所通常座位数目的一半,并不得有多于4人同坐一桌。若果未能做到,就只可于早上5时至下午5时59分提供堂食,而且只限2人一台。
22座大厦纳入强检名单
中环汇丰总行17日起关闭须检测

制图:杨亮
港府16日刊宪,要求于3月3日至16日曾身处22个指明地方的人士接受新冠病毒核酸检测。
22个指明地方如下:


港府指,任何在3月3日至16日曾身处指明22个地方超过2小时的人士(包括但不限于住客、访客及工作人员),须于3月19日或之前接受检测。受检人士若在3月14日至16日已进行检测,会获视为已遵从强制检测公告的规定。
此外,一名于汇丰银行大厦27楼“iKas International”公司工作的资讯科技工程师16日确诊,为不明源头病例,汇丰总行大厦累计有3人染疫,分别在17楼、22楼和27楼工作。据悉,汇丰16日通过内部电邮通知员工,中环总行将于今日(17日)起关闭,直到另行通知。

通知表示,预料卫生防护中心会要求所有曾在本月2日至15日、在汇丰总行逗留超过2小时的人士,接受强制病毒检测。
林郑冀市民积极接种
强调疫苗安全有效
特区政府自展开疫苗接种计划后,接连有已接种市民出现异常情况,尽管当局与专家已多次澄清事件与疫苗没有直接关系,惟社会仍有疑虑。
香港幸运疫苗供应充足

行政长官林郑月娥16日表示,近日香港新冠肺炎确诊病例数目上升,并且再出现大型感染群组,特区政府会严阵以待。她指出,无论是本地、内地,以至国际专家,在此阶段都认为要真正走出疫情,要靠普及有效的疫苗接种。香港幸运地有充足疫苗供应,也建立了接种疫苗的基建,现在需要更多市民接受疫苗接种,以保护自己、家人和整个社区。
目前,香港已将可预约接种群组扩大至涵盖逾550万人,占全港16岁或以上人口近八成半。接种地点方面,27间遍布全港的社区疫苗接种中心、18间医院管理局普通科门诊和接近2000家私家医生诊所,均可为市民提供新冠疫苗接种服务。
社会对恢复人员往来诉求极大
林郑月娥表示,特区政府非常重视接种疫苗后的异常事件,早已成立一个新冠疫苗临床事件评估专家委员会。她坦言,全球面对的情况都是一样,在大规模启动疫苗接种的情况下,也有出现一些异常事件。到目前为止,几例涉及死亡、中风的严重病例,专家的评估都是与接种疫苗没有直接因果关系。她重申,香港新冠疫苗接种计划下的两款疫苗已通过专家评估,属安全、有效,并已在内地和世界很多地方逾亿人次接种,希望市民放心,并以科学态度看待疫苗。

林郑月娥强调,政府不希望借收紧现行防疫措施而迫使巿民接种新冠疫苗,因为香港是自由多元社会,亦不相信强制措施会达致理想效果,因此期盼借诱因鼓励市民接种。她又指,接种疫苗的人口达到较高比例时,社区便会出现保护网或群体免疫,不论本地现行社交距离措施,又或涉及外国或内地的人员往来,都得以放宽。由于社会对恢复人员往来的诉求极大,她希望巿民能积极接种疫苗,以期早日回复正常生活。

早前纪律部队人员接种疫苗。
【香港商报时评】
提高接种率 争取早复常
优先接种新冠疫苗群组16日扩大,超过550万合资格人士可预约打针;网上预约情况虽仍踊跃,但较首日开放时供不应求的墟冚程度仍有不及。如何提高接种率?特首林郑月娥16日表明,香港是个非常自由多元的社会,不相信强制性措施会达致理想效果,强调希望让市民有积极性或诱因来打针,好使大家更早回复正常生活。

全球各地正密锣紧鼓推动疫苗接种,香港已接种人口已逾20万,不算太慢。以最近每日接种约1.5万人计,即每百人口日均接种量为0.2剂;这固然少于最早开始接种的美国约0.7剂及英国约0.5剂,亦比法国约0.34剂和德国的0.27剂少,但就远高于日韩的0.02剂和0.08剂。考虑到直至昨日全港所有接种中心才悉数开放,每日多提供约2.3万个名额;若名额全部用尽,则香港的接种能力就提升至英国水平。换言之,接种供应已完备,接下来就看市民的接种意欲了。
遗憾的是,与其他地方相似,不少港人对疫苗仍信心不足,尤其是有不良反应甚至死亡病例的新闻传出,都窒碍了接种步伐。专家已指,初步认为相关严重异常事件与疫苗接种并无直接关系,但不少人还是爽约接种。新冠疫苗作为全新疫苗,世人抱有怀疑诚可理解,就连世卫称安全的阿斯利康疫苗,欧洲多国也因应怀疑血栓问题而暂停接种。所以,有关方面诚须多下工夫,令人科学客观地明白到疫苗利大于弊,才可避免有针无人打之窘。
与此同时,香港疫情有所回落,亦推低了市民打针意欲。由早前的食馆群组,到最新的健身群组,目前似已基本受控,昨新增本地确诊病例降至十余例,初步确诊数字亦然。这无疑是受惠于连串抗疫新措,包括透过安心出行和封区强检等做好追踪,有效切断传播链,否则以健身群组作为疫下第二大组群衡量,今次疫情断无可能快速受控。可惜,居安思危始终困难,临渴掘井乃人之盲点,疫情纾缓无疑也纾减了接种疫苗的迫切性。
所以,要提高接种率,必须加强诱因。愈来愈多地方已积极研究引入“疫苗护照”,目的除了提振旅业、恢复正常人员往来,更重要是借此刺激接种意欲。其益处毋庸置疑,最大反对理据则是重新通关可能增加输入风险。的确,世上没一支疫苗有百分百保护率,无论容许高危地区的接种者访港,抑或容许已接种市民外游高危地区,都不排除会让病毒回流香港。因此,“疫苗护照”仅应隶属辅助性质,即与其他疫情温和地方结成“旅游气泡”基础上,作为更进一步、双管齐下的风险管理要求,以确保旅客互流互通时安全。据指欧盟即将推出“疫苗护照”,中国也表示会对接种者提供签证便利;国际上“疫苗护照”的引入与普及相信指日可待,香港不应落后形势。
香港最新失业率升至7.2%,创出2004年以来最高,充分说明走出疫情有迫切性。疫苗到底是举世认同的抗疫王道,一日不普及,一日难实现群体免疫,一日香港运作也难复常,而最终受苦的必是香港人自己。这个道理,乃大家思考是否接种时绝对不能忽视的。
(原题《23万市民接种疫苗,通关还有多远?》)
编辑 秦天 审读 吴剑林 审核 张雪松 李怡天













