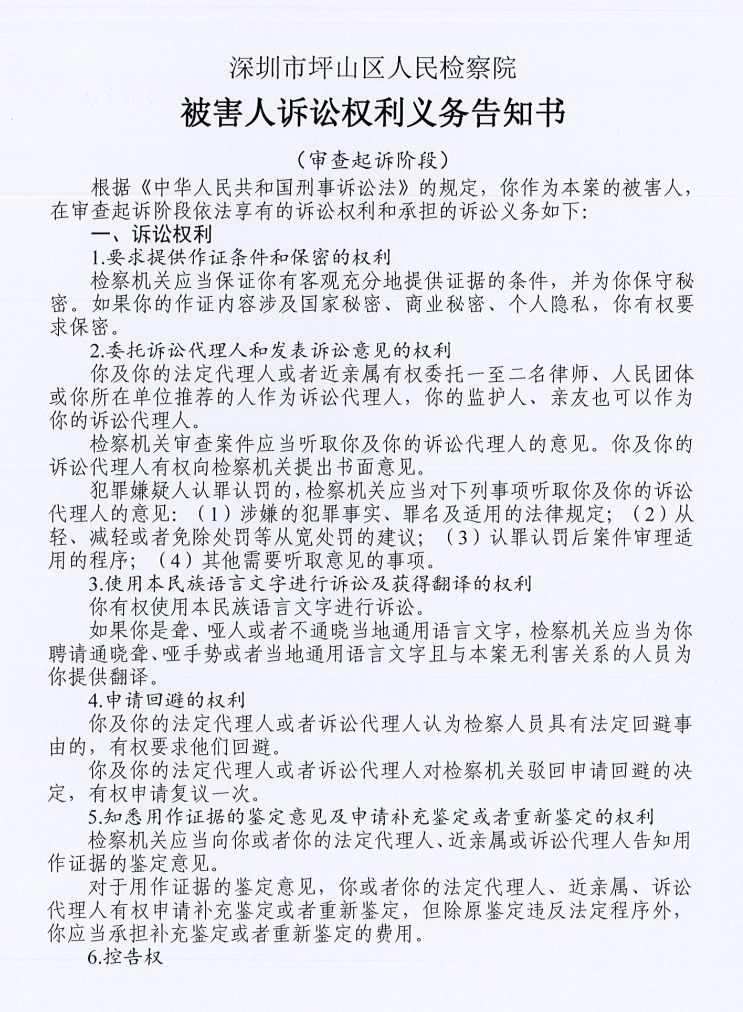
犯罪嫌疑人廖春燕涉嫌集资诈骗案一案,已移送坪山检察院审查起诉。由于本案被害人人数众多,经坪山检察院联系,仍有部分被害人无法通知。现采取公告方式告知本案被害人有权委托诉讼代理人及在审查起诉阶段的诉讼权利,内容详见《深圳市坪山区人民检察院被害人诉讼权利义务告知书》。
以上事项如有疑问,请与坪山检察院联系。
联系人:付助理
联系电话:0755-23257545


(来源:坪山检察院)
编辑 汪新林
犯罪嫌疑人廖春燕涉嫌集资诈骗案一案,已移送坪山检察院审查起诉
犯罪嫌疑人廖春燕涉嫌集资诈骗案一案,已移送坪山检察院审查起诉。由于本案被害人人数众多,经坪山检察院联系,仍有部分被害人无法通知。现采取公告方式告知本案被害人有权委托诉讼代理人及在审查起诉阶段的诉讼权利,内容详见《深圳市坪山区人民检察院被害人诉讼权利义务告知书》。
以上事项如有疑问,请与坪山检察院联系。
联系人:付助理
联系电话:0755-23257545


(来源:坪山检察院)
编辑 汪新林
11月20日晚,第十五届全运会田径男子4×100米接力决赛在广东奥体中心体育场进行。东道主广东队获得第四名,担纲第一棒的男子100米亚洲纪录保持者苏炳添结束了自己职业生涯的最后一场比赛。你知道“苏神”跑的是第几棒吗?

11月9日,我们将迎来第十五届全国运动会(以下简称“十五运”)。赛事临近,无论你是投身运动热潮、感受竞技魅力,还是想为拼搏健儿传递心意,都不妨来鹏友圈,留下对“十五运”的专属祝福!带上话题#我为十五运加油#,一同为运动健儿呐喊助威,为“十五运”热烈喝彩! 【本期话题】#我为十五运加油# 【活动礼品】读特积分、优质动态随机掉落深圳盒子 【活动时间】即日起至11月22日
十五运会男子400米个人混合泳决赛现场,31岁的老将汪顺第八道出发,最终以4分14秒90的成绩强势夺冠,成为全运会历史上夺得金牌数量最多的运动员。请问汪顺累计共斩获多少枚全运会金牌?
2025年11月17日晚,第十五届全运会仰泳项目男子50米决赛中夺金的徐嘉余选手代表的是哪个地区?
十五运开幕式上,智能机器人演奏的千年文物仿制品是?
首页