为认真贯彻落实新时代党的建设总要求和新时代党的组织路线,着力增强干部教育培训的系统性、针对性、实效性,罗湖区立足建党100周年和服务“湾区枢纽、万象罗湖”中心大局,积极构建干部教育培训“四个工程”体系,通过实施“思想铸魂”政治能力提升、“夯基蓄能”综合素质强化、“行动赋能”专业能力培塑、“拓面提能”知识观念更新4个系列培训,进一步锻造政治过硬、具备领导现代化建设能力的干部队伍。
3月8日上午,2021年罗湖区“夯基蓄能”综合素质强化系列首期培训——罗湖区新入职职员培训班正式开班!区委副书记、组织部部长、党校校长赖武同志出席开班仪式并作动员讲话。

在开班仪式中,赖武指出,区委高度重视年轻干部的源头培养工作,首次将新入职职员培训放在全年干部教育培训的“第一班”。他结合个人在罗湖的工作经历,向学员们阐述了区委“湾区枢纽、万象罗湖”城区新定位、“1+8+8”工作部署以及“一主两区三带”新发展格局的深刻内涵,并对学员们提出了三点殷切希望:
一是在坚定信念保持政治定力中立德
二是在常学常新增强履职能力中立身
三是在服务大局贡献青春力量中立业
最后,赖武用七句话深情寄语年轻干部:一是“为什么我的眼里常含泪水?因为我对这土地爱得深沉”,希望大家做一个有情怀的人;二是“不要立志做大官,但要立志做大事”,希望大家做一个有抱负的人;三是“始于颜值,敬于才学,合于性格,久于善良,终于品性”,希望大家做一个有本领的人;四是“熬得住,出众;熬不住,出局”,希望大家做一个有定力的人;五是“只有干出来的精彩,没有等出来的辉煌”,希望大家做一个有作为的人;六是“心有多大,世界就有多大”,希望大家做一个有格局的人;七是“不怕有个性,就怕太任性”,希望大家做一个有规矩的人。

邀请中共深圳市委党校路云辉教授讲授《中国共产党的百年历史与关键抉择》
此次新入职职员培训将分3期在区委党校集中开展,重点围绕学习习近平新时代中国特色社会主义思想和习近平总书记系列重要讲话精神,结合党史学习教育,创新推出“学党史之学史明理”“学党史之学史增信”“学党史之学史崇德”“学党史之学史力行”四个培训主题,通过采取集中授课、专题讲座、小组讨论、案例教学、现场教学等方式,着力提高新入职职员的政治素养、履职能力、业务水平和作风建设,推动在新岗位上有新担当新作为。培训期间还开展了心理健康测试。

推动领导干部上讲台,邀请区委党校副校长钟旭兴讲授《全面提升政治能力》

组织参训学员进行集中宪法宣誓

组织参训学员进行心理健康测试
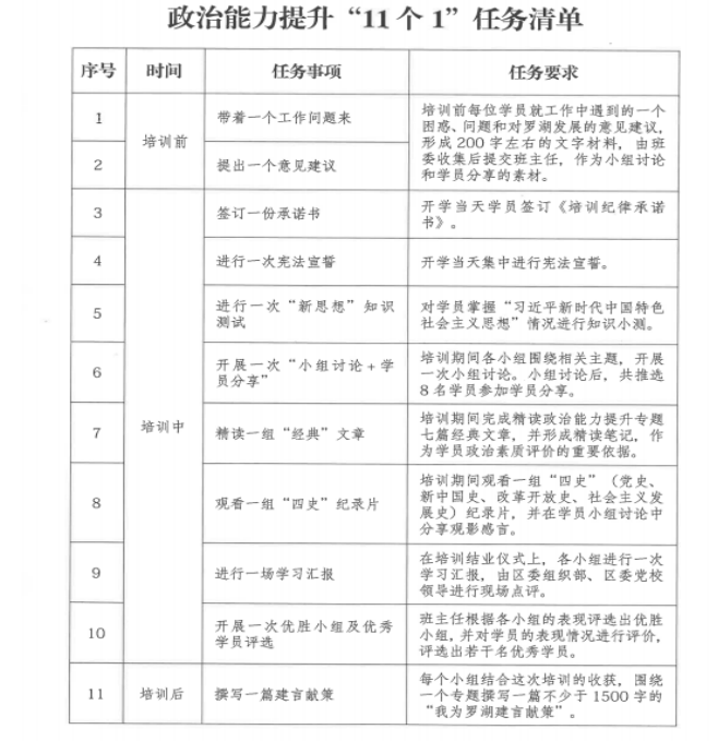
2021年罗湖区将把政治能力提升贯穿干部教育培训全过程,以时间为主线,创新推出“政治能力提升‘11个1’任务清单”,即:培训前要“带着一个工作问题来”、“提出一个意见建议”;培训中要“签订一份承诺书”、“进行一次宪法宣誓”、“进行一次‘新思想’知识测试”、“开展一次‘小组讨论+学员分享’”、“精读一组‘经典’文章”、“观看一组‘四史’纪录片”、“进行一场学习汇报”、“开展一次优胜小组及优秀学员评选”;培训后要“撰写一篇建言献策”。

(来源:罗湖区委组织部干部三科)
实习编辑 梁晶晶 审核 麦苗茵








