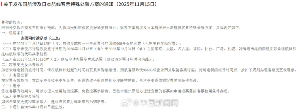
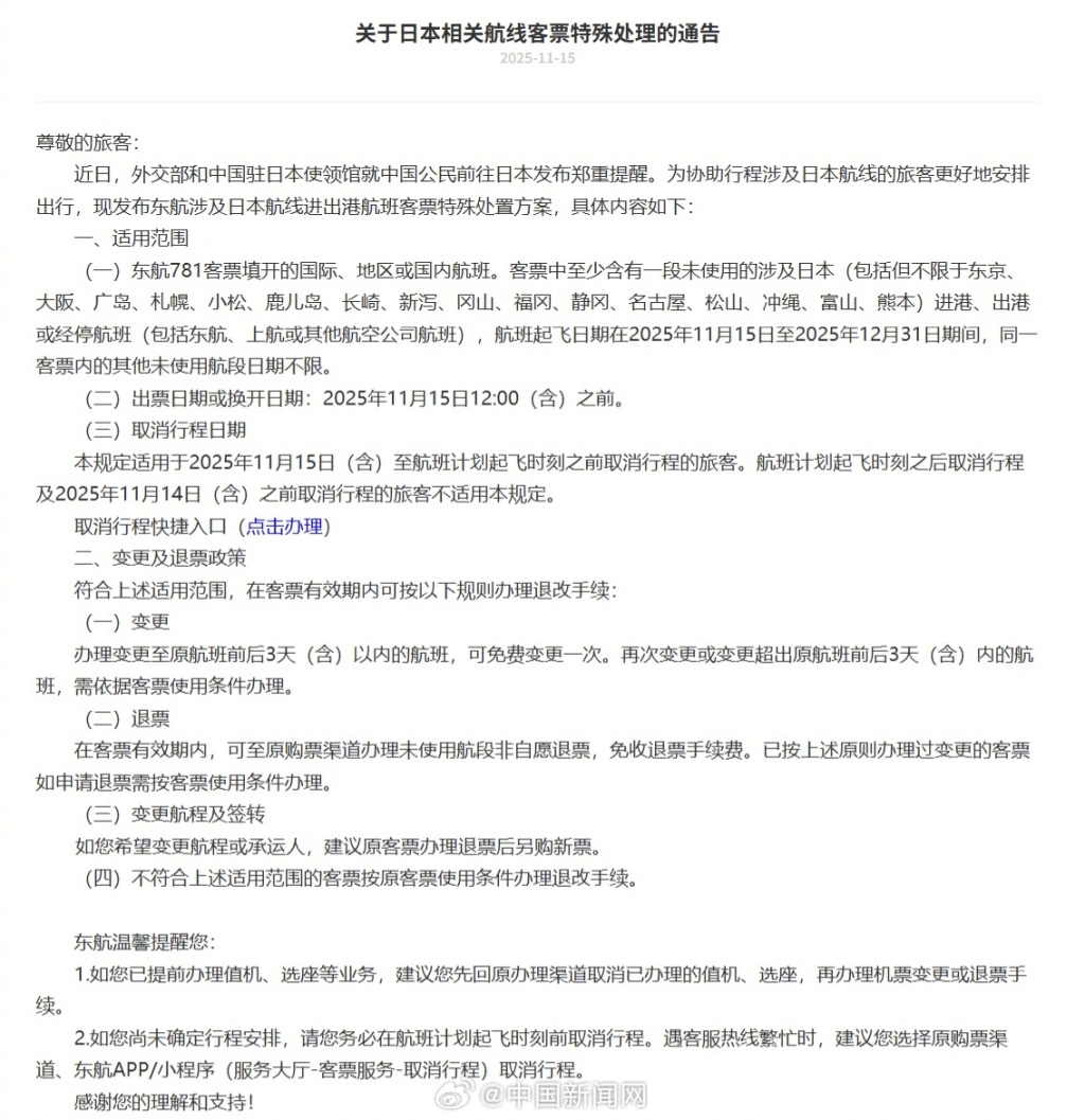
15日,中国南方航空股份有限公司发布《关于日本航线客票特殊处理的通知》,中国国际航空股份有限公司发布《关于发布国航涉及日本航线客票特殊处置方案的通知》,中国东方航空股份有限公司发布《关于日本相关航线客票特殊处理的通告》。



编辑 张克 审读 张蕾 二审 许家宜 三审 万晖
15日,中国南方航空股份有限公司发布《关于日本航线客票特殊处理的通知》,中国国际航空股份有限公司发布《关于发布国航涉及日本航线客票特殊处置方案的通知》,中国东方航空股份有限公司发布《关于日本相关航线客票特殊处理的通告》。
15日,中国南方航空股份有限公司发布《关于日本航线客票特殊处理的通知》,中国国际航空股份有限公司发布《关于发布国航涉及日本航线客票特殊处置方案的通知》,中国东方航空股份有限公司发布《关于日本相关航线客票特殊处理的通告》。



编辑 张克 审读 张蕾 二审 许家宜 三审 万晖
十五运开幕式上,智能机器人演奏的千年文物仿制品是?

11月9日,我们将迎来第十五届全国运动会(以下简称“十五运”)。赛事临近,无论你是投身运动热潮、感受竞技魅力,还是想为拼搏健儿传递心意,都不妨来鹏友圈,留下对“十五运”的专属祝福!带上话题#我为十五运加油#,一同为运动健儿呐喊助威,为“十五运”热烈喝彩! 【本期话题】#我为十五运加油# 【活动礼品】读特积分、优质动态随机掉落深圳盒子 【活动时间】即日起至11月22日

第十五届全国运动会已进入冲刺倒计时,想解锁超省心的观赛方式?赶紧打开“十五运全景魔方”(https://huodong.dutenews.com/H5/nationalGame/pc),一键解锁观赛全攻略!无论是赛事速递、赛程全览,还是购票指南、规则科普,都能在这里轻松找到!快到鹏友圈带话题晒出你的使用截图,和鹏友们分享专属观赛攻略吧! 【本期话题】#十五运观赛神器# 【活动礼品】读特积分、优质动态随机掉落深圳盒子 【活动时间】即日起至11月22日

【#一句歌词作为深圳人的年终总结#】2021年就要过去了,读特伴着成长,憧憬陪着感动……就如歌曲中的那一段……在一瞬间有一百万个可能!

【深圳公园】美丽
首页