阿里巴巴前董事会主席兼CEO张勇近日豪掷5354万元(港元,下同),买下香港半山一幢豪宅。
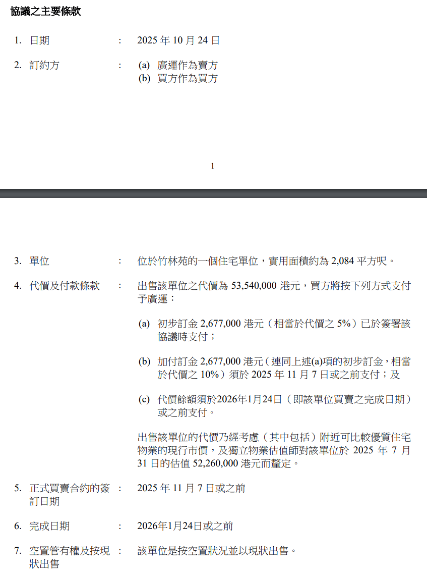
10月24日,希慎兴业在港交所发布公告称,公司全资附属公司广运作为卖方,与买方Verdant Peak Investment Limited订立协议,以5354万元出售位于香港坚尼地道74-86号竹林苑的一个住宅单位,该单位实用面积约2084平方呎,约合193平方米。该协议为临时买卖合约。


根据公告,买方Verdant Peak Investment Limited,是在英属维尔京群岛注册成立的有限公司,由张勇全资拥有,其主要业务为投资控股。
根据香港上市规则,该交易构成关联交易。
根据协议,张勇已在签署协议时支付初步订金267.7万元,占总金额的5%;并将于11月7日或之前,即正式签订买卖合约时,加付订金267.7万元,连同初步订金共占总金额10%。余款将于2026年1月24日(即该单位买卖的完成日期)或之前支付。
截至2025年6月30日,该单位的物业估值为3431.3万元,2024年税后净租金收入101.8万元,相较于2023年的67.3万元同比增加51%。单位目前处于空置状态。

据悉,张勇于2007年加入阿里巴巴集团,2015年5月接任阿里巴巴首席执行官,2019年9月起同时担任阿里巴巴董事局主席,2023年9月卸任。2024年12月9日,希慎兴业任命张勇为独立非执行董事及董事委员会成员。
公告显示,竹林苑是希慎集团发展的住宅项目,位于香港半山坚尼道地的黄金地段。该项目由6座住宅大楼组成,共有345个住宅单位及436个停车位。竹林苑由希慎集团持有作租赁用途。自2025年8月起,希慎集团已分阶段出售竹林苑两座住宅大楼的住宅单位及部分停车位。





竹林苑住宅单位。图源:希慎集团网站
公告指出,该项目为希慎集团资本循环计划的一部分,旨在达成三大目标,包括:透过去杠杆化,优化希慎集团资本结构;释放成熟非核心住宅资产的价值;及将资本重新部署至公司策略重点领域。
值得一提的是,希慎兴业在10月3日发布公告,称出售竹林苑3个住宅单位,其中单位1代价为5639万元,实用面积约为2191平方呎,约合243.44平方米;单位2及单位3总代价为7723万元,实用面积分别为1451平方呎(约合161.22平方米)及1503平方呎(约合167平方米)。

单位1的买方A为Sharp Focus Limited,由希慎兴业非执行董事利干配偶全资拥有。
单位2、单位3的买方B为Nicolas Hugh Ingram,是希慎兴业主席利蕴莲的儿子。
希慎兴业中期业绩显示,2025年上半年营业额17.3亿元,同比增加2.19%;股东应占溢利7500万元,同比大减82.44%。
编辑 高原 审读 郭建华 二审 郑蔚珩 三审 徐雅乔
读特热榜
1河北枣强·赵义京、陈耀元 冀南响起“平原枪声”
2水库岸边枯树成片倒伏?龙华区水务局回应:属自然枯萎,三天内清完
3有人“放生”大米,中国佛教协会:浪费粮食!
4120余家机构已申请加入:全国蓝碳交易联盟倡议大会在深召开
5不再由华为独舞:三星三折叠正式发售,能否重返中国手机“牌桌”?
6“今年双十二比平时还贵”?购物狂欢节的玩法消费者看不懂了
72026年APEC非正式高官会与会人员期待APEC“中国年”:为未来发展形成共识,推动携手合作
81200家“名企天团”集中揽才,超5万个优质岗位“圳”等你来!
9省委常委会召开会议,传达学习中央经济工作会议精神
10超有趣!首届深圳市中小学校美育成果展开幕,构建“观赏、互动、体验、共创”的美育实践场域
IN视频
鹏友圈

@报业er,深圳报业集团“光影跃动·全员视界”系列视频大赛第二季来啦!无论是采访中“猝不及防”的温情小插曲、同事间双向奔赴的默契神助攻,还是深圳街头藏不住的烟火小美好,只要藏着暖意与感动,都能参赛秀出来! 即刻开拍,并在鹏友圈带话题晒你的独家创作,用光影传递身边的温柔与力量吧! 【话题标签】#暖心2025# 【参与时间】即日起至12月31日 【参与形式】个人赛/团队赛 【提交方式】在读特客户端鹏友圈带话题#暖心2025# 发布相关视频 【提交提示】在鹏友圈发布视频后,请同时将视频作品原片发送到指定邮箱:dutenews@163.com。请务必在鹏友圈文案/邮件标题中注明:【暖心2025】- [个人赛/团队赛] - [作品名称] - [作者/团队负责人姓名+部门]。 别犹豫啦,拿起手机/相机开拍,让你的镜头故事被更多人看见!
01:35#读特小记者哈利·波特禁林体验# 魔法世界降临深圳,全国首个正版授权的“哈利·波特禁林体验”限时开放。 我们邀请读特小记者成为“魔法体验员”,用笔与镜头,记录并定义属于这座城市的魔法记忆。 【如何报名】 请于2025年12月19日前,微信扫码关注“读特在线”,回复“读特小记者”获取报名方式。 具体信息戳https://mp.weixin.qq.com/s/wgD6tVEEqdTfPXxJTUYUDw?scene=1&click_id=13

最近,一封“咪的通知”在全网刷屏,“人,咪有家啦!”没有华丽辞藻,却让无数深圳铲屎官眼眶一热。如果你家毛孩子会说话,TA会对你说什么?是催罐罐的“最后通牒”,还是下班回家时的“热烈欢迎”? 💬来评论接龙:“人,______!”写下你认为TA最想对你说的话,优质评论将获得【深圳盒子】文创礼盒! (图源网络)
泰国罗勇暹罗环球6号产业园奠基!联东U谷管理输出助力中企出海泰国 当前,推进普惠包容的经济全球化是不可逆转的时代潮流,以华为、海尔、比亚迪等为代表的中企全球化征程稳步向前,为全球经济注入稳定的“中国创新力量”。12月9日,由联东U谷管理输出赋能的“暹罗环球6号产业园”奠基仪式圆满成功。 东盟核心 智造高地 暹罗环球6号产业园位于泰国EEC(东部经济走廊)核心区域,距比亚迪泰国工厂仅两公里,产业协同基础扎实,生产生活配套完善。项目所处的罗勇府是泰国EEC的智造重镇与中企集聚高地,中国企业投资占比超30%,比亚迪、长安、上汽、埃安、美的等汽车和家电产业龙头企业加码布局,集群效应优势显著。 签约企业代表宁波赞扬科技有限公司总裁胡赞透露,作为暹罗环球6号产业园的首家入驻企业,深切感受到了园区运营团队的专业服务,也切实体会到了泰国成熟、稳健的营商环境,让企业倍感安心,更对未来充满信心,依托园区发展平台,从这里扎根泰国,走向国际,共享中泰两国经贸合作新机遇,为区域制造业升级贡献积极力量。 暹罗环球集团携手联东U谷管理输出服务,还将围绕“快速投产、轻量试水、长期扎根”三大场景,为处于不同发展阶段的企业提供差异化、可定制的解决方案,助力中国企业走出去、走得稳、发展好。 为帮助企业高效应对出海实际困难与具体挑战,暹罗环球6号产业园引进“TBC集团泰国商务中心”签约落户园区,依托TBC泰国商务中心的国际化和跨领域资源整合能力,搭建跨境合作桥梁,为企业赴泰投资提供更多切实可行的支持和资源。 随着全球产业链格局深度重构,东盟经济共同体一体化进程加速推进,泰国正成为中企布局东盟、链接全球的关键战略支点。以“暹罗环球6号产业园”奠基启动为契机,联东U谷管理输出携手暹罗环球等各界伙伴,为中国制造企业出海搭桥铺路,为中企全球化发展贡献力量,为中国与东盟经贸合作铸引擎、添动力。
#企业能对违纪员工罚款吗#有网友在鹏友圈提问:“我因为操作时违反了公司流程,导致工作出了点小失误,虽说没给公司造成任何经济损失,却收到了公司的罚款通知,要求我缴纳500元罚款,这合理吗?”企业是否可以随意对员工罚款?快来鹏友圈分享你的看法!
- 友情链接: 深圳新闻网
- 粤ICP备10228864号
- 粤公网安备 44030402000917号
- Copyright @1997-2023 深圳特区报社







