情暖鹏城,“救”在身边!台风在即,深圳市民政局提醒,如果发现有流浪乞讨人员需要帮助,可以拨打相关救助电话,将有工作人员积极跟进,及时救助。
深圳市救助管理站电话0755-82433326、0755-82434840,地址:罗湖区清水河街道北环大道1032号。
龙岗区救助管理站电话0755-28930450,地址:龙岗区龙城街道回龙路156号。
宝安区社会救助综合服务中心(宝安区救助管理站)电话0755-27590594,地址:宝安区航城街道九围社区看守所路6号。
深圳各区避难场所
罗湖区


福田区

南山区

宝安区

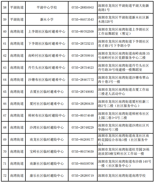
龙岗区










龙华区






光明区


坪山区

大鹏新区

如遇需要帮助的人,可拨打这些电话→

深圳防汛防台风报灾电话
深圳市三防指挥部
83071111
罗湖区三防指挥部
25410022
福田区三防指挥部
83151968
南山区三防指挥部
26562291
宝安区三防指挥部
29996913
龙岗区三防指挥部
28945555
龙华区三防指挥部
23336688
盐田区三防指挥部
22354396
坪山区三防指挥部
84622785
光明区三防指挥部
88211748
大鹏新区三防指挥部
28333902
深汕特别合作区三防指挥部
0755-22106112
编辑 冯思颖 审读 张雪松 二审 党毅浩 三审 甘霖











