在近期股价持续震荡下跌之际,贵州茅台再次出手回购。
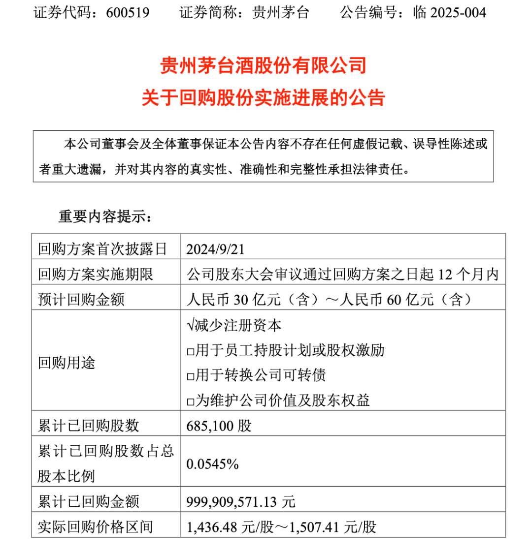
2月6日晚,贵州茅台发布回购最新进展,2025年1月,公司通过集中竞价交易方式已累计回购股份68.51万股,耗资约为10亿元。
回购近10亿元
贵州茅台的公告显示,2025年1月,公司通过集中竞价交易方式已累计回购股份68.51万股,占公司总股本的比例为0.0545%,购买的最高价为1507.41元/股、最低价为1436.48元/股,已支付的总金额为10亿元(不含交易费用)。

2024年9月20日晚,贵州茅台公告称,为维护公司及广大投资者的利益,增强投资信心,在保证公司正常经营和长期发展不受影响的前提下,公司拟以自有资金实施股份回购计划,回购股份将用于注销并减少公司注册资本。此份回购计划,为贵州茅台上市以来首次出手回购。
根据此前的公告,公司拟以集中竞价方式回购不低于30亿元(含)且不超过60亿元(含)公司股票,用于注销并减少公司注册资本,回购价格不超1795.78元/股。回购股份期限自公司股东大会审议通过回购方案之日起12个月内,回购资金为公司自有资金。若按照回购价格上限1795.78元/股测算,预计公司本次回购股份数量约为167.06万股—334.12万股,约占公司已发行总股本的0.133%—0.266%。
贵州茅台在公告中表示,公司将严格按照相关规定,在回购期限内根据市场情况择机做出回购决策并予以实施,同时根据回购股份事项进展情况及时履行信息披露义务。
东吴证券认为,在白酒行业增长放缓、地方财政承压、国企多维考核背景下,稳健高质量发展、重视股东回报是企业的核心考量,市值维护也在边际加强。本次回购为公司上市以来首次,回购力度亦超过此前历次增持,旨在帮助呵护市值表现,与股东共享公司现金创造成果。
加强市值管理
除了回购股票外,通过分红回报投资者也是贵州茅台市值管理“组合拳”中的重要一步。
2024年11月9日,贵州茅台披露公告,拟实施2024年中期利润分配方案。贵州茅台拟向全体股东每股派发现金红利23.882元(含税),按照该公司截至2024年9月30日总股本约12.56亿股计算,此次合计拟派发现金红利超过300亿元(含税)。
2024年12月14日,贵州茅台发布2024年中期权益分派实施公告,公司本次利润分配方案经2024年第一次临时股东大会审议通过。公司将向截至股权登记日收市后,在中国结算登记在册的全体股东,每股派发现金红利23.882元(含税)。
而在2024年4月3日,贵州茅台也曾发布2023年度利润分配方案,公司拟向全体股东每10股派发现金红利308.76元(含税)。截至2023年12月31日,公司总股本为12.56亿股,以此计算合计拟派发现金红利387.86亿元(含税)。
贵州茅台此前还发布了《2024—2026年度现金分红回报规划》,2024至2026年度,公司每年度分配的现金红利总额不低于当年实现归母净利润的75%,原则上每年度进行两次分红。
市场分析人士指出,公司承诺未来三年分红规划更是将投资者的期待值推向新高,不仅彰显了公司对未来发展的信心,也体现了对股东回报的重视,进一步增强了投资者的持股信心和资本市场的活力。
公司业绩持续保持稳定增长
对贵州茅台来说,良好的业绩支撑是公司“大手笔”分红的重要保障,只有以更优的业绩才能更好地回馈股东。
贵州茅台此前发布的经营业绩显示,2024年预计实现营业总收入约1738亿元,同比增长约15.44%;实现归母净利润约857亿元,同比增长约14.67%。贵州茅台2024年通过派发年度和中期红利,合计分派金额达687.86亿元,占归母净利润的比例达80.26%。
在贵州茅台酒2025年经销商联谊会上,茅台集团党委副书记、总经理王莉用“挑战”“团结”“实干”“绩优”四个关键词评价了2024年茅台酒的市场工作。王莉表示,“2024年,茅台与各经销商一道,克难奋进、迎难而上,努力深耕市场,每一步都走得坚实有力,书写并交付了令人欣喜的优异答卷。”
王莉指出,从宏观层面来看,“挑战”来自宏观经济转型,即经济发展动能正历经转换,为经济发展带来了必经的“阵痛期”;从中观层面看,“挑战”来自行业周期调整,白酒行业由高速发展后的“下行期”进入消化积累问题的“熵减”转化阶段,前三季度上市酒企呈现集体降速趋势;从微观层面来看,茅台酒自身周期调整也带来“挑战”,这种“挑战”主要集中于需求侧,且比以往的调整期更为复杂。
东吴证券研究认为,2024年贵州茅台灵活调整销售政策、不断优化产品矩阵,有力保障全年经营计划顺利完成。2025年预计经营目标更为理性客观,在“稳中求进、以进促稳、守正创新、先立后破、系统集成、协同配合”的主基调下,将围绕“供需适配”,优化产品、资源、渠道配置,更好统筹量价利平衡。期待公司通过产品创新、场景开拓(政商务消费之外的自饮、聚饮等场景)及服务升级(触达私域圈层并提供定制化服务等),更好实现需求挖掘,并引领白酒行业发展迸发新活力。
编辑 黄力雯 审读 张蕾 二审 郑蔚珩 三审 刘思敏














