5月31日,金融监管总局官网披露了多条罚单。其中,中国信达、华融金租均因多项违法违规事实被罚,合计罚款金额超一千万元,并有多人被警告,一人被禁业五年。
中国信达被罚735万元
行政处罚信息公开表显示,中国信达资产管理股份有限公司因资产风险分类不准确;房地产行业统计数据不准确;附属机构管理不到位,于5月29日被国家金融监督管理总局罚款735万元。
时任公司风险管理部总经理袁良明、首席风险官罗振宏,均因对公司资产风险分类不准确行为负有责任,被给予警告。

资料显示,中国信达资产管理股份有限公司前身中国信达资产管理公司成立于1999年4月,2010年6月整体改制为股份有限公司。2012年4月,引进全国社保基金、瑞银、中信资本和渣打银行等四家战略投资者。2013年12月12日,在香港联交所主板上市,成为首家登陆国际资本市场的中国金融资产管理公司。
公司主要业务包括不良资产经营业务和金融服务业务,其中不良资产经营是核心业务。公司在全国设有33家分公司,在内地和香港拥有九家直接管理的从事不良资产经营和金融服务业务的平台子公司,包括南洋商业银行有限公司、信达证券股份有限公司等。
截至2023年末,公司员工约1.4万人,总资产15943.6亿元,归属于股东权益1928.29亿元。
华融金租合计被罚325万元
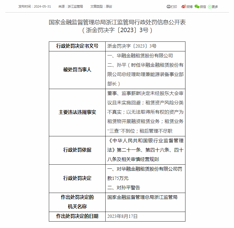
另据5月31日披露的行政处罚信息,华融金融租赁股份有限公司因多项违法违规事实,被浙江监管局开出数张罚单,合计罚款金额达325万元,并有多名相关责任人被罚。其中,因董事、监事薪酬决定未经股东大会审议且未实施回避;租赁资产风险分类不真实;以无法取得所有权的资产为租赁物开展融资租赁业务;租赁业务“三查”不到位;租后管理不尽职。公司于去年8月被罚款175万元,时任公司总经理助理兼能源装备事业部部长孙平被给予警告。

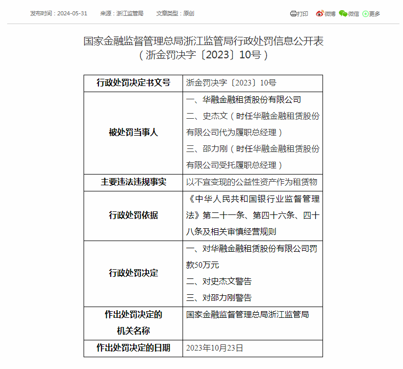
去年10月,因以不宜变现的公益性资产作为租赁物,公司被罚款50万元;时任公司代为履职总经理史杰文和时任公司受托履职总经理邵力刚均被警告。

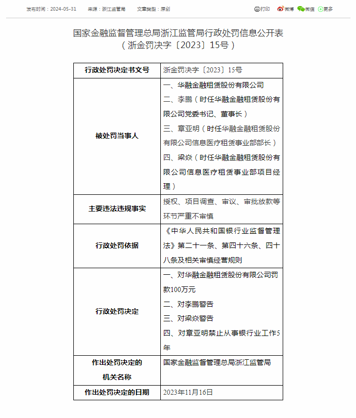
去年11月,因授权、项目调查、审议、审批放款等环节严重不审慎,公司被罚款100万元;时任公司党委书记、董事长李鹏,时任公司信息医疗租赁事业部项目经理梁焱均被警告;时任公司信息医疗租赁事业部部长章亚明被禁止从事银行业工作5年。

资料显示,华融金融租赁股份有限公司是中国首批金融租赁公司之一。公司前身为成立于1986年的浙江省租赁有限公司,2001年改制为浙江金融租赁股份有限公司,2006年由大型国有金融企业中国中信金融资产管理股份有限公司控股。
华融金租主要通过以设备为基础的金融租赁业务为客户提供量身定制的金融解决方案,主要业务包括售后回租、直接租赁和经营性租赁,服务领域包括高端装备、基础设施、环保水务、交通物流、信息技术、管廊工程、新能源、医疗卫生、文化旅游等多个行业。截至2023年末,公司总资产1176.42亿元,净资产197.08亿元。
此外,根据中信金融资产近日公告,该公司以协议转让的方式向中信集团转让持有的华融金租已发行的60%股份,交易价格约为119.98亿元。出售事项完成后,华融金租将不再为中信金融资产的附属公司。
编辑 刘悦凌 审读 郭建华 二审 郑蔚珩 三审 张露锋














