要知道,接种新冠疫苗也是重要的防护措施之一,但是可能大家还有一些疑惑,比如▽▽▽
“家里的老人可以打疫苗吗?”“老人都不出门也需要打疫苗吗?”
要要要!当然要!接种新冠病毒疫苗可不是年轻人的专利,符合接种条件的老年人也是很有必要打疫苗的哦!
据香港医管局统计,感染新冠病毒后,没打针的人比打了针的人死亡率高17倍!这疫苗不仅要打,还要越早越好!
面对打疫苗,老人家们这样表态……






关爱爷爷奶奶身体健康
就带他们打疫苗吧!
带上身份证
来了就能打!来了就能打!来了就能打!
重要的事情说三遍!
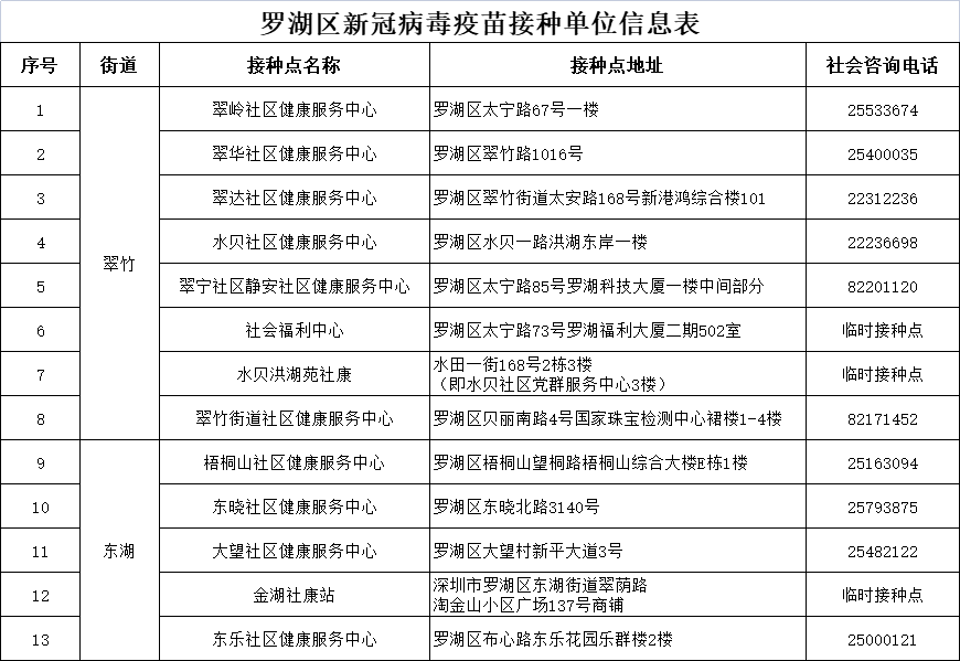
今日疫苗接种点已更新
速来!

温馨提示
固定接种点开放时间:8:00-12:00,14:00-21:00。临时接种点开放时间不定,以现场实际情况为准。




一起苗苗苗吧!
(来源:新时代新罗湖、罗湖区委宣传部、健康罗湖、深圳卫健委)
编辑 李依林 审核 谭凤希













