文化润鹏城 欢喜过新年
年关将至 年味渐浓
又是一年春节到
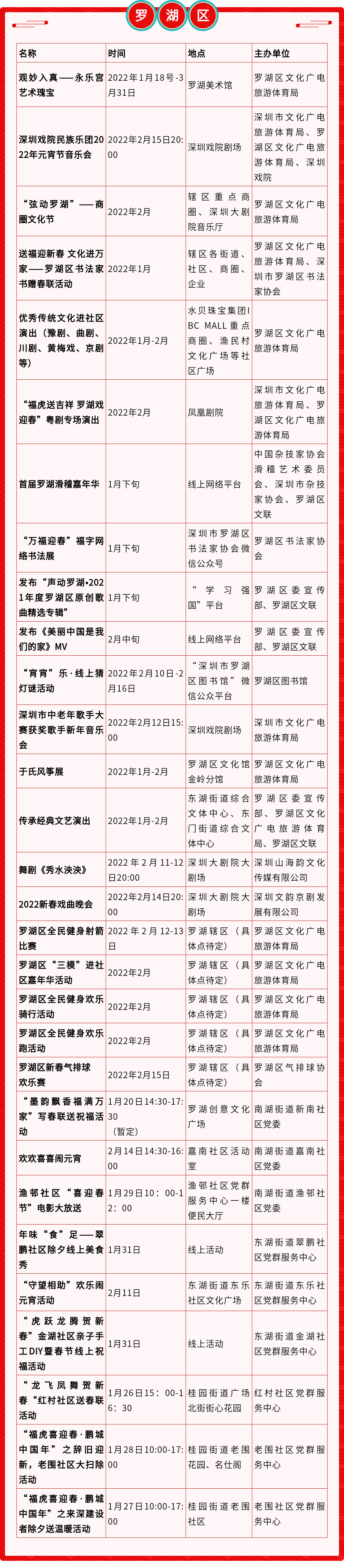
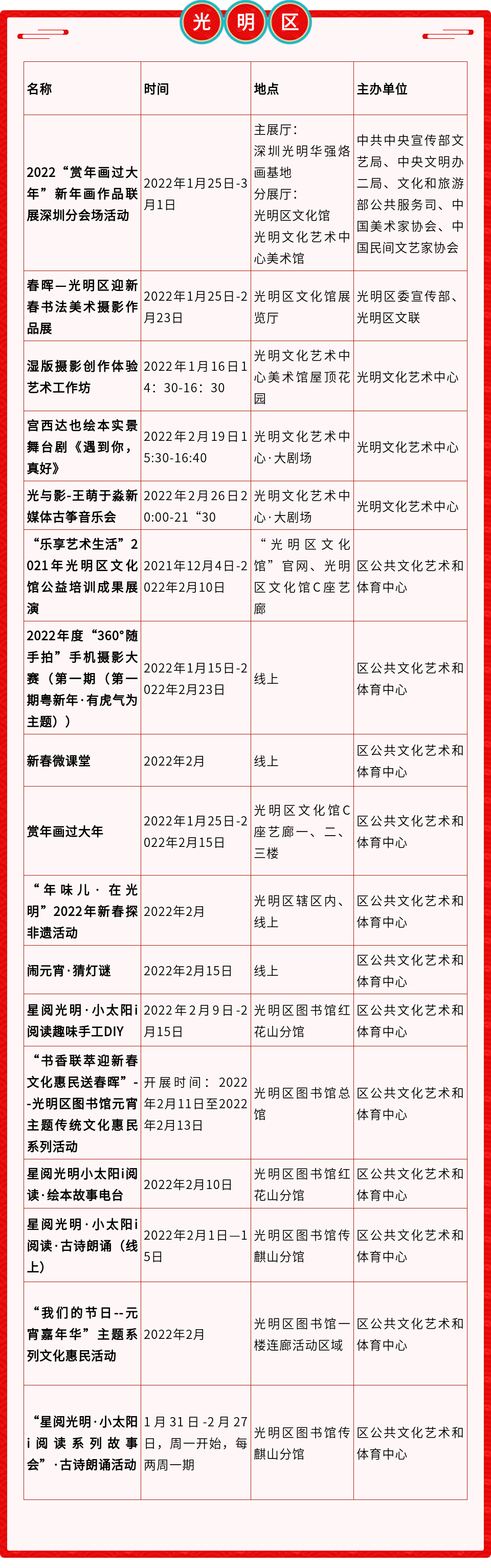
春节期间,深圳推出一系列线上+线下的新春文化活动,在全面做好疫情防控工作的前提下,让市民度过文明、欢乐、祥和的新春佳节。
粤剧、画展、读书会、音乐剧、民俗演出…… 一场场精彩纷呈的活动将在整个春节期间轮番上演,为鹏城市民送上一道道文化盛宴。
不过,在欢度红红火火“文化年”的同时,要记得时刻戴好口罩,保持安全社交距离,配合做好测温和查验防疫码等工作。度欢乐年,也要度安全年~
















(原标题《最新!深圳春节期间主要演出、展览活动和场馆开放情况来了! 》)














