公务员辞退规定
(2009年7月9日中共中央组织部部务会会议审议批准2009年7月24日中共中央组织部、人力资源社会保障部发布2020年12月8日中共中央组织部部务会会议修订2020年12月28日中共中央组织部发布)
第一章 总则
第一条 为了规范公务员辞退工作,保障机关和公务员的合法权益,建设信念坚定、为民服务、勤政务实、敢于担当、清正廉洁的高素质专业化公务员队伍,根据《中华人民共和国公务员法》等有关法律法规,制定本规定。
第二条 公务员辞退,是指机关依照法律法规规定,解除与公务员的任用关系。
法律法规对监察官、法官、检察官等辞退另有规定的,按照有关规定办理。
第三条 公务员辞退工作坚持以马克思列宁主义、毛泽东思想、邓小平理论、“三个代表”重要思想、科学发展观、习近平新时代中国特色社会主义思想为指导,贯彻新时代党的组织路线和干部工作方针政策,加强党对公务员队伍的集中统一领导,坚持下列原则:
(一)党管干部;
(二)从严管理;
(三)公道正派;
(四)依法依规办事。
第四条 各级公务员主管部门按照管理权限和职责分工负责公务员辞退工作的综合管理、业务指导和监督检查。各级机关按照管理权限负责公务员辞退的审核、审批等工作。
第二章 辞退情形和程序
第五条 辞退公务员,应当依照法定的情形、权限和程序办理。
第六条 公务员有下列情形之一的,予以辞退:
(一)在年度考核中,连续2年被确定为不称职的;
(二)不胜任现职工作,又不接受其他安排的;
(三)因所在机关调整、撤销、合并或者缩减编制员额需要调整工作,本人拒绝合理安排的;
(四)不履行公务员义务,不遵守法律和公务员纪律,经教育仍无转变,不适合继续在机关工作,又不宜给予开除处分的;
(五)旷工或者因公外出、请假期满无正当理由逾期不归连续超过15个工作日,或者1年内累计超过30个工作日的。
第七条 对有下列情形之一的公务员,不得辞退:
(一)因公致残,被确认丧失或者部分丧失工作能力的;
(二)患病或者负伤,在规定的医疗期内的;
(三)女性公务员在孕期、产假、哺乳期内的;
(四)法律、行政法规规定的其他不得辞退的情形。
第八条 辞退公务员,按照下列程序办理:
(一)所在单位在核准事实的基础上,提出建议并填写《辞退公务员审批表》报任免机关。
(二)组织人事部门审核。
(三)任免机关集体讨论,审批并作出辞退决定。对拟辞退且按照规定需要进行经济责任审计的,应当事先对其进行审计。
任免机关根据有关规定可以直接作出辞退决定。
县级以下机关辞退公务员,由县级公务员主管部门审核并报县级党委审批后作出决定。
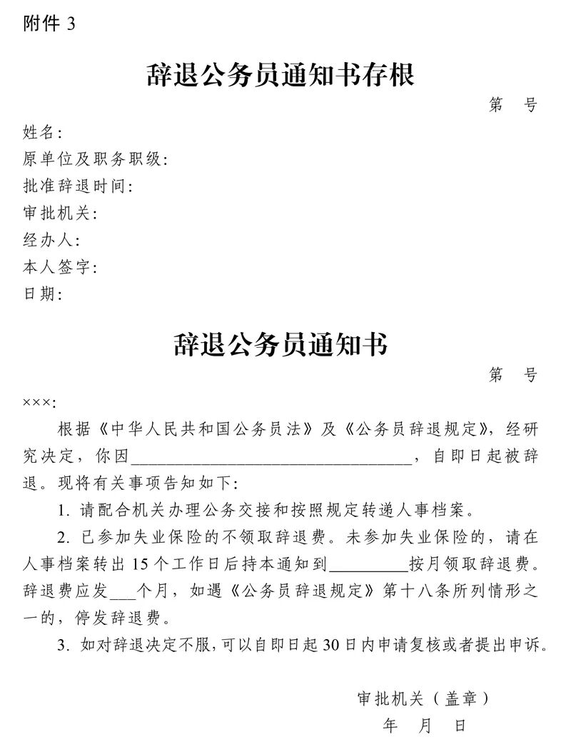
(四)作出辞退决定的,应当向被辞退公务员送达《辞退公务员通知书》,告知辞退依据和理由,同时将辞退决定送呈报单位。
(五)办理公务交接手续。
(六)将《辞退公务员审批表》和辞退决定等存入本人人事档案,同时将辞退决定送同级公务员主管部门备案。
第九条 任免机关在办理公务员辞退时,对正在接受审计、纪律审查、监察调查,或者涉嫌犯罪,司法程序尚未终结的,暂缓审批。
第十条 《辞退公务员通知书》应当在作出辞退决定后10个工作日内送达本人。
第十一条 被辞退公务员办理公务交接手续,应当自《辞退公务员通知书》送达之日起10个工作日内完成。
对拒不办理公务交接手续的,撤销辞退决定,给予开除处分。
第十二条 被辞退公务员对辞退决定不服的,可以按照规定申请复核或者提出申诉。复核、申诉期间不停止辞退决定的执行。
第三章 管理与纪律
第十三条 公务员被辞退后,不再具有公务员身份,其所任领导职务、职级自然免除,自作出辞退决定之日的次月起停发工资。
第十四条 被辞退公务员原系涉密人员的,应当按照有关规定进行脱密期管理。
第十五条 公务员被辞退后,原所在机关应当自作出辞退决定之日起2个月内将其人事档案转递至相应的人事档案工作机构、公共就业和人才服务机构或者本人户籍所在地社会保障服务机构。具体按照人事档案工作有关规定办理。
本人应当配合转递人事档案,未予配合的,其后果由本人承担。
第十六条 被辞退公务员已参加失业保险的,根据国家有关规定享受失业保险待遇;未参加失业保险的,领取辞退费。其他社会保险按照有关规定执行。
第十七条 辞退费由接收人事档案的相关服务机构按月发放。原所在机关应当在人事档案转出后15个工作日内,将辞退费一次性拨付。相关服务机构发放确有困难的,由原所在机关按月发放。
公务员被辞退前连续工作满1年以上的,自被辞退的次月起发放辞退费。
辞退费发放标准为公务员被辞退时所任领导职务、职级对应的基本工资。
辞退费发放期限根据被辞退公务员在机关的工作年限确定。工作年限不满2年的,按照3个月发放;满2年的,按照4个月发放;2年以上的,每增加1年增发1个月,但最长不得超过24个月。
第十八条 出现下列情形之一的,辞退费停发:
(一)重新就业;
(二)应征服兵役;
(三)移居国(境)外;
(四)被判处刑罚;
(五)享受基本养老保险待遇;
(六)死亡。
被辞退公务员有前款第(一)、(二)、(三)、(四)、(五)项情形之一的,应当主动告知相关服务机构或者原所在机关。
由相关服务机构发放辞退费且有前款所列情形未发放的,应当将辞退费返还被辞退公务员原所在机关。
第十九条 辞退公务员所需经费,应当列入财政预算,予以保障。
第二十条 公务员被辞退后重新就业的,在计算工作年限时,其被辞退前在机关的工作年限合并计算。
第二十一条 在辞退公务员工作中,对有滥用职权、徇私舞弊、打击报复、弄虚作假等行为的,区别不同情况,予以责令纠正或者宣布无效;根据情节轻重,依规依纪依法追究负有责任的领导人员和直接责任人员责任。
第四章 附则
第二十二条 辞退参照公务员法管理的机关(单位)中除工勤人员以外的工作人员,参照本规定执行。
第二十三条 本规定由中共中央组织部负责解释。
第二十四条 本规定自发布之日起施行。
附件:
1.辞退公务员审批表
2.关于辞退×××的决定
3.辞退公务员通知书




编辑 詹珊珊











