

帮老人申请高龄老人津贴、为特殊人群换领残疾人证的“好心人”究竟是谁?这就为您揭晓!
为贯彻落实国务院办印发的《关于切实解决老年人运用智能技术困难的实施方案》,集中力量推动各项传统服务兜底保障到位,切实满足老年人基本生活需要,坪山区在全区实行“网格化+智慧政务”服务模式。
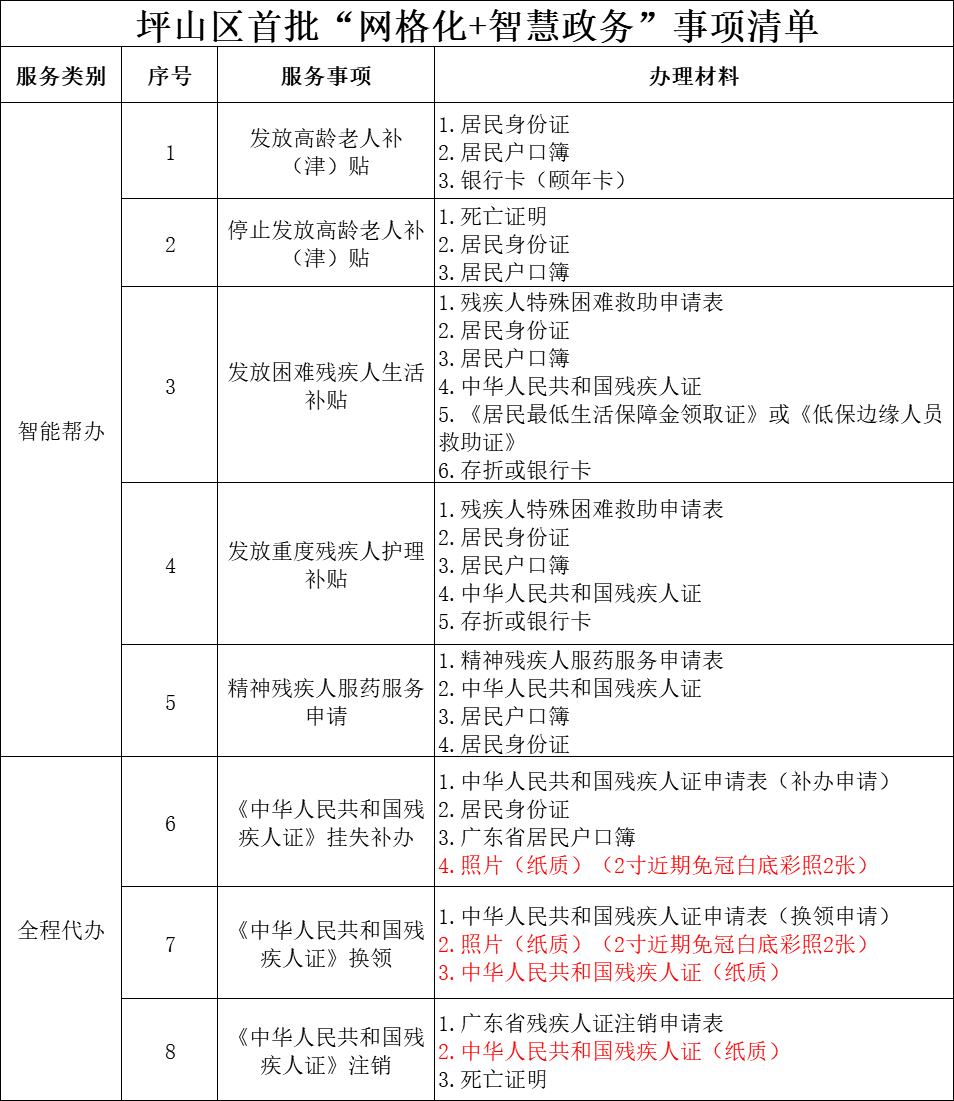
推进8项涉及高龄老人、特殊人群的政务服务事项,实现网格员上门“一对一”“面对面”贴心帮办代办服务。

坪山区首批“网格化+智慧政务”
服务事项清单如下
👇🏻👇🏻👇🏻

什么是“智能帮办”?
“智能帮办”就是网格员帮助申办人通过线上渠道办理业务。
那“全程代办”呢?
“全程代办”就是网格员受理您的帮办代办事项后,按办事指南接收申请材料,带回交由社区窗口办理,待窗口办结后再将相关证件送交给您哦~
除此之外,坪山区“网格化+智慧政务”服务模式还有这些“暖心之处”
①网格员根据居民的意愿和选择,按规定程序和要求上门进行帮办代办,全程服务免费。
②网格员上门走访之时,会专业解答您政务办事的疑惑,指导办理各项业务:比如如何通过广东政务服务网、“粤省事”“粤商通”微信小程序、“i深圳”APP办理政务服务事项,或如何按照办事指南前往区、街道、社区政务大厅办理所需业务。
“网格化+智慧政务”服务模式是坪山区政务服务领域创新之举,为高龄老人及特殊人群办事打开一条“绿色通道”!接下来,坪山区将进一步聚焦基层群众办事创业堵点、难点问题,推出更多“帮办代办”服务事项。
赶紧把这个好消息告诉咱爸妈和身边的特殊人群吧!
(来源:坪山区政务服务数据管理局、创新坪山)
编辑 姚静霞






