

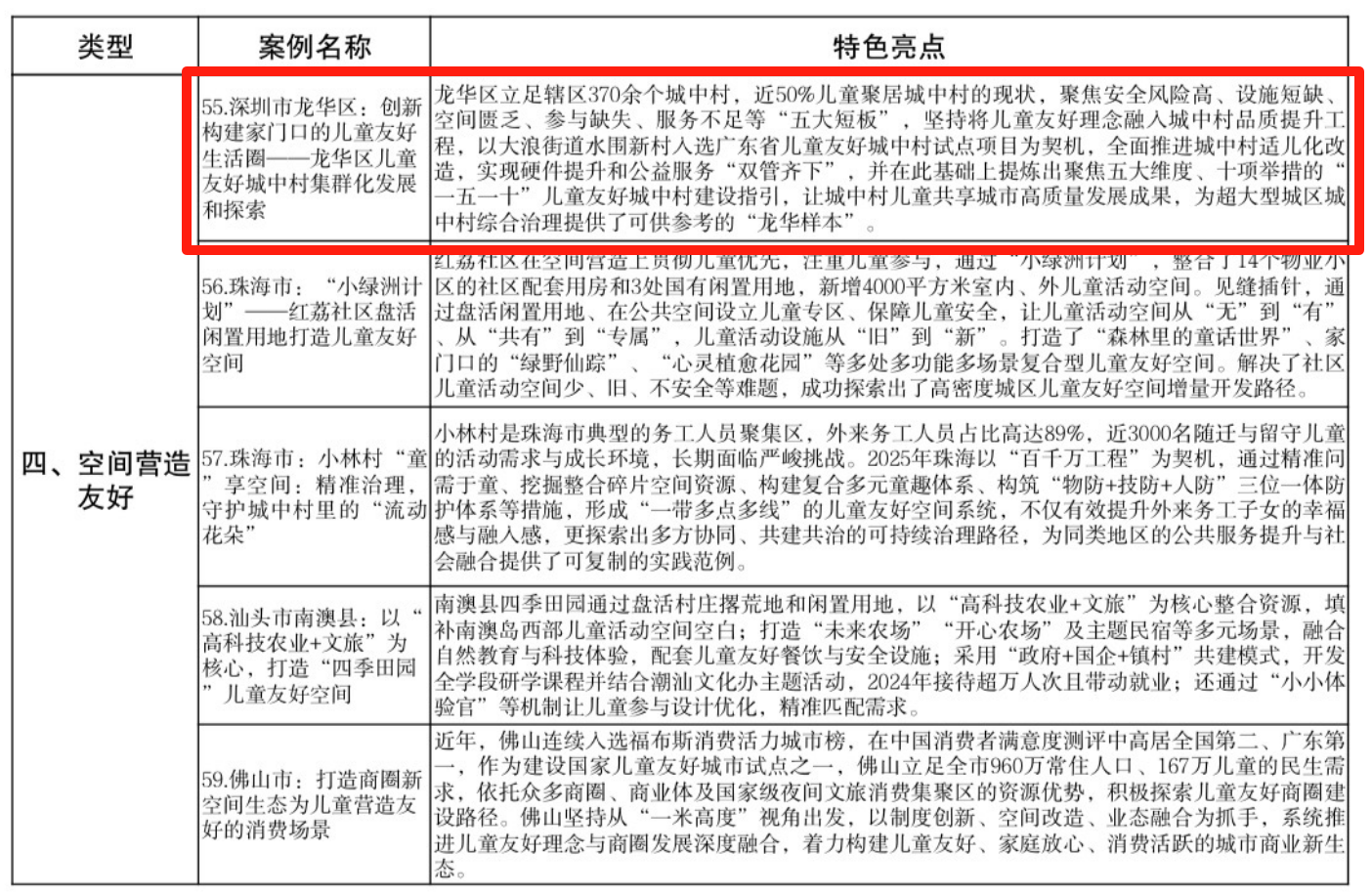
“一五一十”模式,让城中村变成儿童的“理想家园”
龙华作为超大型城区,370余个城中村像“城市的童年记忆库”,承载着近50%儿童的成长时光——但曾几何时,这些“记忆库”也有“成长的烦恼”:安全风险高、设施短缺、空间匮乏、参与缺失,让孩子们的童年少了些“童趣”,多了些“顾虑”。
为了让城中村成为儿童的“理想家园”,龙华区紧扣“百千万工程”要求,将儿童友好理念深度融入城中村品质提升,以大浪街道水围新村为试点,打造了全国首个儿童友好城中村,并提炼出“一五一十”儿童友好城中村建设指引,用“一米高度”改写城中村的成长故事。
01“一五一十” 用“精准施策”破解成长痛点
一:始终坚持“一米初心”,为城中村儿童营造良好成长和发展环境,共享城市发展成果。
五:聚焦“引领、安全、参与、自然、服务”等“五大维度”。
一:强化党政主导、社会协同、儿童参与等“一体化推进”工作方式。
十:推动“政策环境、安全保障、空间规划、设施配置、文化氛围、参与机制、生态环境、教育环境、服务提供、监测评估”等儿童友好“十有”措施落地。

02从“试点”到“集群” 让“家园意识”扎根童年
如今,这一模式已从“水围新村”走向“全域覆盖”,推广至上围艺术村、茜坑老村、大和社工村等多个特色城中村,形成“一村一特色、村村有童趣”的儿童友好城中村集群化发展格局。



03用“童声”传递“儿童友好”的“龙华样本”
这一探索不仅让城中村儿童有了“自己的乐园”,也提供了全国超大型城区城中村综合治理的“龙华样本”:
先后获联合国儿基会、广东省妇儿工委、佛山市妇联、珠海市妇联等20多批次考察调研;
经验被《中国妇女报》《中国改革报》等国家级媒体专题报道,用“童声童语”传递了“儿童友好就是城市未来”的理念;


更重要的是,孩子们的“家园意识”被唤醒——95%受访儿童表示“更热爱社区环境”。他们说:“这里不是‘城中村’是‘我们的家园’。”
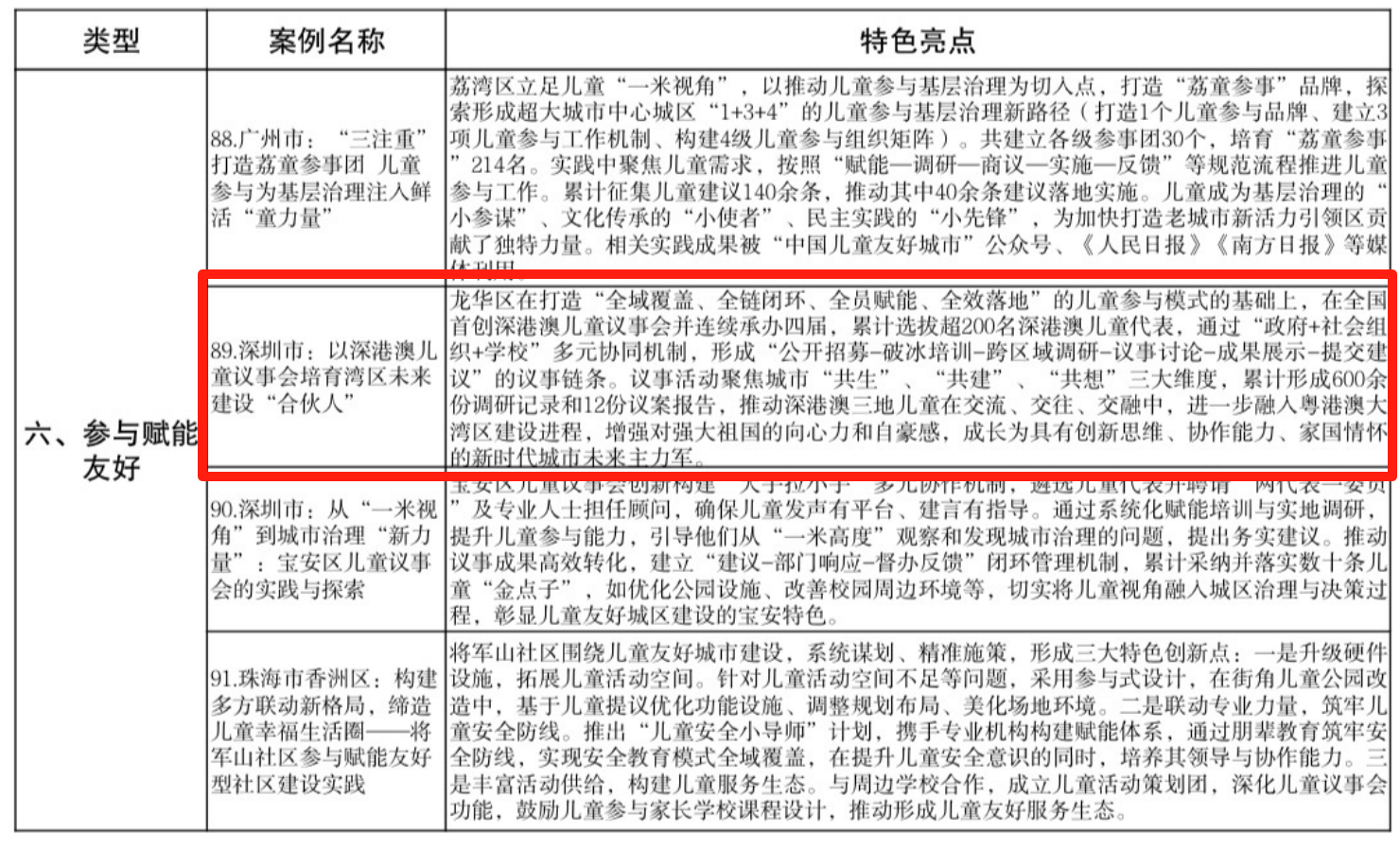
“深港澳议事会”,让儿童成为湾区“小合伙人”
龙华坚持“儿童是湾区未来的建设者”,全国首创深港澳儿童议事会,连续承办四届,吸引三地近3000名青少年参与,推动深港澳三地儿童在交流、交往、交融中,深度参与粤港澳大湾区建设,增强对强大祖国的向心力和自豪感,成长为具有创新思维、协作能力、家国情怀的新时代城市未来主力军。




跨区域调研,让“湾区视野”可感可知
聚焦“水源、文化、科技”主题,组织儿童代表走访深圳当代艺术与城市规划馆、香港太空馆、澳门大三巴牌坊等地标,提交600余份调研记录,形成“儿童友好调研记录库”。孩子们在行走中触摸不同城市的历史文脉、见证科技魅力,视野从“一城”拓展到“湾区”,更深刻理解“建设湾区、服务祖国”的使命感。



多元议事,让“融合思维”生根发芽
在导师团队指引下,围绕“城市共生、共建、共想”三个维度开展讨论——从追溯文化根脉、探讨城市差异,到畅想湾区未来,三地儿童在思想碰撞中实现赋能成长与文化共鸣。活动后,85.4%的儿童代表表示“愿意继续参与深港澳交流”,对“一国两制”下“湾区共同体”的意识认同进一步深化。



身份转变,让“童声童智”推动发展
孩子们从“被动受益者”变为“权利主体”,提出12份议案报告、92条建设性建议,形成“儿童提议-政府接单-社会监督”的闭环模式,推动建议转化为政策参考。这一跨越,让“童真童智”真正成为湾区协同发展的“小参谋”。


这份喜报,属于每一位“儿童友好”的参与者。儿童友好,就是城市的未来!龙华区将进一步聚“同力”造“童梦”,继续以“一米高度”看城市,让所有孩子共享城市发展成果,在有温度的城市里快乐成长、拥抱未来!
来源|龙华区妇儿工委办












