国庆长假结束啦
小伙伴们都去哪里旅游了?
有不少深圳网友
在社交平台晒出外出旅游的
免费票根
称深圳身份证变成了特殊证件
不仅去到的景点免费
甚至还体验了专门的
深圳籍游客服务窗口





网友“妞妞妈”表示,假期还没来到,一家人就兴致勃勃地选起了游玩城市,“都说桂林山水甲天下,刚好趁着假期带着孩子去看看”。而抵达桂林后不仅被桂林的绝美景色打动,更为惊喜的是所到景点针对深圳市民都免费开放。

也有不少网友反映在其他城市也有过相同的经历——“我们去贵州马岭河大峡谷免门票”“去了南疆,才知道深圳身份证是最有面子的”“哈尔滨冰雪大世界深圳户籍按照哈尔滨市民票价购票”。



为什么深圳身份证能免票?
据深圳市乡村振兴和协作交流局,从1990年开始,深圳参与帮扶协作事业已35年。30余年来,深圳先后结对17个省(自治区、直辖市)140个县(区),广东省内、新疆喀什、西藏察隅、广西等地都留下了深圳帮扶协作足迹。30多年来深圳累计投入各类帮扶资金超过千亿元,实施项目超5万个,选派干部人才近万人,持续向对口地区增派教育与医疗专业技术人才,为当地的经济社会发展提供了有力支持。
因此,不少城市为表答谢发起善意的回馈,纷纷推出了面向深圳的优待政策。
有被帮扶对口地网友在线留言表示:“真的是好大哥,我们村也是,巩固河堤建公园,都是广州和深圳对口扶贫,我们村年年发大水,自从扩建了堤坝,巩固了河堤,农民伯伯辛辛苦苦种的农作物不会再被冲走,感恩。”



有深圳网友留言表示:“感谢深圳政府默默地做了这么多援建工作,作为深圳人我很骄傲!”“作为深圳人看到评论区好感动,突然理解纳税光荣的含义了,希望真的帮到了大家”。

全国这些景点对深圳人优惠或免费
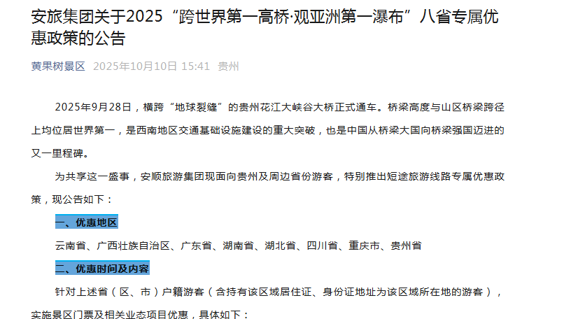
贵州黄果树瀑布
一、优惠地区
云南省、广西壮族自治区、广东省、湖南省、湖北省、四川省、重庆市、贵州省
二、优惠时间及内容
针对上述省(区、市)户籍游客(含持有该区域居住证、身份证地址为该区域所在地的游客),实施景区门票及相关业态项目优惠,具体如下:
(一)优惠时间:
自2025年10月10日起至2025年11月30日止
(二)优惠内容:
(1)黄果树景区:日游门票五折优惠(即成人80元/人);
(2)龙宫/天龙屯堡/格凸河景区:门票免费(不含景区内观光车、游船等特许经营项目);
(3)陡坡塘夜游《再回西游》:成人150元/人,学生、65周岁及以上老人120元/人。
(三)酒店及餐饮优惠
(1)指定酒店/民宿优惠:黄果树迎宾馆、黄果树黔首居酒店、安顺安颐酒店、龙宫翠山房、柏联温泉酒店当日网络预定价8折优惠(不含酒店非客房内消费项目);
(2)餐饮优惠:黄果树迎宾馆、黄果树黔首居酒店、柏联温泉酒店、安顺安颐酒店老饕居、安顺古城老饕居用餐8.5折优惠。
(四)预约方式
(1)景区预约:户籍所在地或身份证地址为上述省(区、市)的游客,均可通过“安旅通”小程序提前1-15天进行实名制预约购票;

广西桂林
活动时间:2025年3月28日至2025年12月31日
免费优惠对象:持有效身份证明(身份证、户口本)的深圳市户籍居民可免首道门票进入名单内A级旅游景区
免费优惠景区:

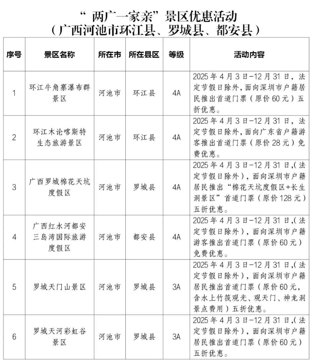
广西河池
免费优惠对象:活动期间持对应户籍有效身份证明(身份证、户口本)可根据活动内容享受以下A级旅游景区优惠(“一票三日使用制”等景区门票优惠政策不叠加)。
免费优惠景区:
环江牛角寨瀑布群景区
▶活动内容:2025年4月3日-12月31日(法定节假日除外),面向深圳市户籍居民推出首道门票(原价60元)五折优惠。
环江木论喀斯特生态旅游景区
▶活动内容:2025年4月3日-12月31日(法定节假日除外),面向广东省户籍游客推出首道门票(原价28元)免费优惠。
广西罗城棉花天坑度假区
▶活动内容:2025年4月3日-12月31日(法定节假日除外),面向深圳市户籍居民推出“棉花天坑度假区+长生洞景区”首道门票(原价128元)五折优惠。
广西红水河都安三岛湾国际旅游度假区
▶活动内容:2025年4月3日-12月31日(法定节假日除外),面向深圳市户籍游客推出首道门票(原价60元)免费优惠。
罗城天门山景区
▶活动内容:2025年4月3日-12月31日(法定节假日除外),面向深圳市户籍居民推出首道门票(原价60元,含水上竹筏观光、观天门、神龙洞景点费用)五折优惠。
罗城天河彩虹谷景区
▶活动内容:2025年4月3日-12月31日(法定节假日除外),面向深圳市户籍居民推出首道门票(原价60元)五折优惠。

新疆塔县
深圳市对口帮扶塔什库尔干塔吉克自治县(简称塔县)的居民持身份证可免费游览当地景点。
政策详情
深圳户籍居民凭身份证可免除塔县内主要景区门票费用,该政策源于两地援疆协作关系。
注意事项
目前暂无交通费用减免政策,需自行承担交通费用。

以上为不完全统计
更多优惠或免费景点
欢迎大家评论区补充~
(信息来源:深圳新闻网、文旅深圳、黄果树景区)
编辑 高原 审读 郭建华 二审 许家宜 三审 张颖












