记者从深圳市招考办获悉,2025年普通高中体育与健康、音乐、美术、信息技术、通用技术科目学业水平考试报名工作即将启动。根据安排,报名时间为10月10日至16日,具有深圳市普通高中学籍的学生及符合条件的社会考生均可报名参加。
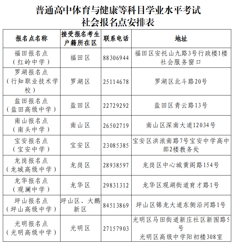
据了解,此次学考的报名对象包括:具有本市户籍、年满16周岁、未取得高中及以上学历的社会青年,以及深圳市高二、高三年级学生,其中,体育与健康科目限高三年级报考。具有深圳市高中学籍的在校学生由学校统一通过报名系统导入学生数据,报考体育与健康科目的学生需从田径、球类、游泳、体操、武术、跳绳等六大类项目中选择两个不同类别;社会考生则须持身份证和户口簿,按户籍所在地前往指定报名点办理相关手续。
市招考办提醒,考生须如实填写报名信息,未在规定时间内完成报名将无法参加考试。普通高中体育与健康等科目学业水平考试是学生毕业及社会考生申请高中同等学力的重要依据,合格性考试成绩长期有效。

编辑 杨渝嘉 审读 张雪松 二审 党毅浩 三审 朱良骏














