9月23日,由深圳联合汕尾、河源两市举办的“百万英才汇南粤”2025年N城联动秋季招聘活动上海交通大学专场将拉开序幕。届时,涵盖世界500强、科技50强、国企、专精特新“小巨人”等223家企业将通过线下线上悉数参与,聚焦计算机、新能源、生物医疗、集成电路等前沿领域,提供岗位1.59万个。
与以往不同的是,此次N城联动秋季招聘活动打破了传统“大而全”的招聘模式,走出一条“小而精、小而美”的精准引才路径。由深圳市福田、罗湖、宝安、龙岗四区承办的9场专场招聘,直接深入上海顶尖高校“腹地”,搭建与学生“面对面”的交流平台,让求职者触摸到深圳科技创新的脉动。
“今年8月份,我们就与上海的高校深度对接,系统梳理出了专业清单,并将这份清单提供给企业,由企业根据产业需求自主选择参与的院校专场,力争与高校的优势专业吻合,与城市、产业所需相匹配。”深圳市公共就业服务中心主任张智荣介绍。
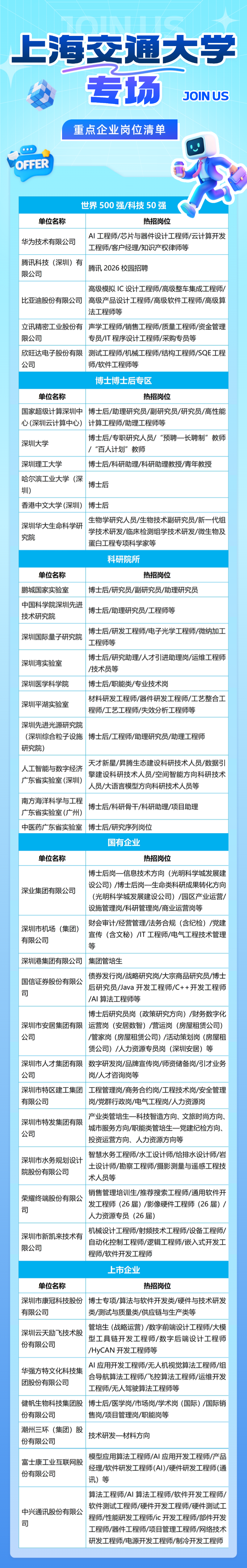
截至目前,上海交通大学专场确认参聘单位223个,释放岗位数达1.59万个。不仅涵盖了华为、腾讯、比亚迪等世界500强,华大基因、大族、欣旺达等《财富》中国科技50强企业,灵明光子、元戎启行、九天睿芯等商界精英企业,还有鹏城国家实验室、国家超级计算深圳中心(深圳云计算中心)、深圳医学科学院、深圳湾实验室、香港中文大学(深圳)、南方科技大学、深圳大学等科研院校。
据悉,深圳此次秋招紧密结合“20+8”产业集群发展需求,通过前置性的高校专业梳理和产业需求匹配,有针对性地筛选和招募企业岗位,确保招聘岗位与上海、山东12所高校人才专业背景相契合,着力提升引才精准度和招聘实效。

编辑 王雯 审读 吴剑林 二审 党毅浩 三审 窦延文
读特热榜
IN视频
鹏友圈

@报业er,深圳报业集团“光影跃动·全员视界”系列视频大赛第二季来啦!无论是采访中“猝不及防”的温情小插曲、同事间双向奔赴的默契神助攻,还是深圳街头藏不住的烟火小美好,只要藏着暖意与感动,都能参赛秀出来! 即刻开拍,并在鹏友圈带话题晒你的独家创作,用光影传递身边的温柔与力量吧! 【话题标签】#暖心2025# 【参与时间】即日起至12月31日 【参与形式】个人赛/团队赛 【提交方式】在读特客户端鹏友圈带话题#暖心2025# 发布相关视频 【提交提示】在鹏友圈发布视频后,请同时将视频作品原片发送到指定邮箱:dutenews@163.com。请务必在鹏友圈文案/邮件标题中注明:【暖心2025】- [个人赛/团队赛] - [作品名称] - [作者/团队负责人姓名+部门]。 别犹豫啦,拿起手机/相机开拍,让你的镜头故事被更多人看见!
01:35#读特小记者哈利·波特禁林体验# 魔法世界降临深圳,全国首个正版授权的“哈利·波特禁林体验”限时开放。 我们邀请读特小记者成为“魔法体验员”,用笔与镜头,记录并定义属于这座城市的魔法记忆。 【如何报名】 请于2025年12月19日前,微信扫码关注“读特在线”,回复“读特小记者”获取报名方式。 具体信息戳https://mp.weixin.qq.com/s/wgD6tVEEqdTfPXxJTUYUDw?scene=1&click_id=13
00:06山东省烟台市开发区公园风景
00:1212.12晚霞
00:29坪山中心公园:鹏城一隅的自然与都市交响 中摄在线(记者 黄建华)图为2025年12月12日拍摄,在深圳坪山中心公园,邂逅城市的温柔时刻。这里是高楼林立间的一抹绿意,湖泊悠悠,树木葱茏,与远处的摩天大楼相映成趣。于喧嚣都市中寻得这样一方宁静之所,感受自然与现代的完美融合,让身心在这独特的风光里得到片刻舒缓。#暖心2025##读特小记者#
- 友情链接: 深圳新闻网
- 粤ICP备10228864号
- 粤公网安备 44030402000917号
- Copyright @1997-2023 深圳特区报社










