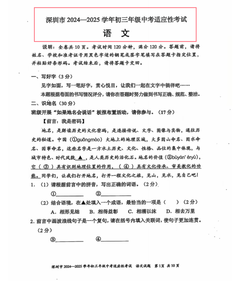
多读新闻不仅能增长见识,还能在考试中派上用场。不信?“深圳市2024—2025学年初三年级中考适应性考试”就印证了这一点。
1月6日上午,“深圳市2024—2025学年初三年级中考适应性考试”进行语文科目考试,试卷直接引用了《深圳晚报》报道作为题材。


“读万卷书行万里路,这才是读书的意义啊”
这段材料全文引用深圳晚报2024年9月25日第三版的新闻报道《深圳City Walk打卡线路“文旅菜单”上新》。当天,由中共深圳市委网信办、深圳市文化广电旅游体育局联合深圳晚报共同发布的“深圳City Walk打卡线路电子地图”正式上线,魅力都会、山海连城、赛博深圳、探迹鹏城、漫步特区五大主题串连起深圳的五十个网红地标。


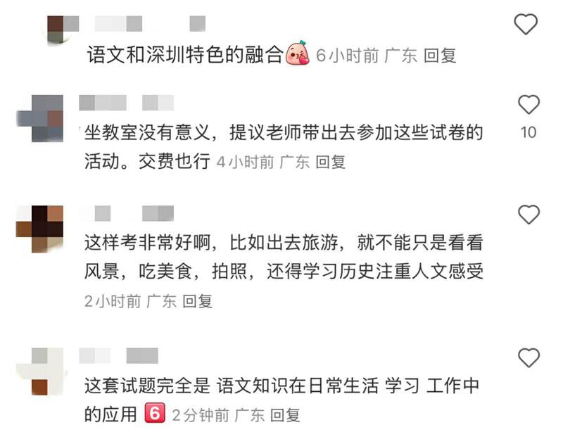
试题要求学生结合《深圳晚报》报道材料及生活体验,选择其中一个主题,设计一条新的City Walk打卡线路,并说明理由,分值为4分。试卷刷爆朋友圈等社交网络,引发网友热议,有家长说“读万卷书、行万里路,这才是读书的意义啊”、“建议老师带出去按照City Walk打卡线路走”。

试题花式“整活儿” 监考老师看得津津有味
更有老师发表评论“监考的时候看得津津有味,一个主题贯穿整份试题”、“现在的知识是综合型的,文理融合,各科融合,这样才符合素质教育的大方向”。
如今的考试形式变得更加灵活多变,不再仅仅是对知识点的简单记忆与复述,而是更加注重知识的实际应用能力、问题解决能力以及创新思维的考察。这种转变鼓励学生跳出书本,将所学知识灵活运用到实际情境中。


考完试,Citywalk该准备起来了
据悉,“深圳City Walk打卡线路电子地图”由中共深圳市委网信办、深圳市文化广电旅游体育局联合深圳晚报共同发布,分为“魅力都会、山海连城、赛博深圳、探迹鹏城、漫步特区”五大主题,每条线路推荐10个网红打卡地游玩攻略,是深圳首次以线路地图的形式,权威推荐一批有活力、有人气、有流量的“网红”打卡地。“电子地图”上线后,社交平台上多个打卡话题持续吸引众多网友互动创作,活动有关内容总浏览量突破4亿。

还有“早C晚C”特色玩法,从City Hike、City Run、City Ride等7个极具深圳特色的维度出发,定制了15条轻量化主题线路,串联起众多网红打卡地,轻松玩转最美鹏城。
【深圳Citywalk打卡线路】
·魅力都会线路
莲花山-市民中心→平安金融中心商务区→节日大道→百姓书房→深圳文化“新两馆”→世界之窗→欢乐海岸→深圳湾“春笋”→海上世界→欢乐港湾
·山海连城线路
大鹏半岛国家地质公园→西涌滨海旅游度假区→深圳天文台→海滨栈道-大小梅沙→梧桐山风景名胜区→福田红树林生态公园→“五园连通”公园群→塘朗山-大沙河-深圳湾山海通廊→深圳人才公园→西部海岸观光带
·赛博深圳线路
华强北步行街→岗厦北枢纽→当代艺术与城市规划馆→深圳市工业展览馆→大疆天空之城→腾讯滨海大厦→南山能源生态园→玛丝菲尔大厦→金啤坊艺术街区→比亚迪全球总部
·探迹鹏城线路
大鹏所城→坝光银叶树湿地园→大万世居→东门老街→渔民村→深圳博物馆→中国文化名人大营救纪念馆→观澜古墟→凤凰古村→南头古城
·漫步特区线路
虹桥公园→福田海滨生态体育公园→香蜜公园→妇儿大厦→莲花山公园山顶公厕→荔枝公园→大芬油画村→龙岗儿童公园→较场尾→中英街

▲扫码查看更多














