胖东来的爆火带动了代购生意,不少网红商品啤酒、茶叶等长期处于“缺货”状态。
12月14日凌晨,胖东来发布关于代购行为管控措施的公告,并对部分商品实行限量限购。
公告发布当天,记者发现仍有多个账号正在直播代购。有专家表示,此举确实能有效减少代购行为,但不能完全消除。
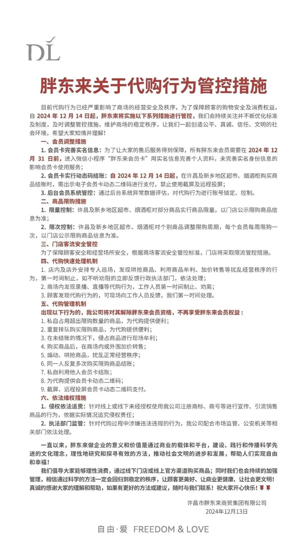
公告称,由于目前代购行为严重影响商场经营安全及秩序,自即日起将实施代购行为管控措施,包括会员需完善会员卡实名信息和实行动态码结账,许昌及新乡地区超市、烟酒柜对部分商品实行商品限量,对个别商品调整限购周期,每个会员每周限购一次,以门店公示限购商品信息为准。

胖东来发布《关于代购行为管控措施》公告。(图源:胖东来抖音)
此外,后台会员系统对代购行为实施账号锁定、控制。店内及店外安排专人巡场,发现哄抢商品、利用商品牟利、加价转售等行为将第一时间制止,不听劝阻者将反馈至行政执法部门。商场内发现录播、直播等代购行为,工作人员第一时间制止、劝离。出现为代购提供便利等行为的会员账号将被解除资格。
公告发布后,效果如何?14日上午11时许,记者发现仍有多个账号正在直播代购。账号为“DL爱与自由”的主播表示,她正在许昌一家胖东来超市采买,面前的购物车里放满了食用油、洗发水、面包等多个热门商品,消费者可以通过小黄车下单购买。

仍有账号直播代购。(直播画面截图)
该直播间人数维持在150人左右,有网友询问:“不是不让代购了吗?”该主播表示,“还能。”而另一个代购直播间里,有网友声称,要截屏取证,举报其代购行为。
一位从事胖东来跑腿服务的网友告诉记者,非限购及热卖类产品收取代购金额10%跑腿费,茶叶珠宝需要预约,“昨天刚帮人抢了两桶花生油,目前限购政策严格,啤酒等热门品不一定能抢得到。”
至于管控,该网友表示,“是个好事。”她解释,没有大量代购囤货,他们也能抢到热门产品。她接的都是小量订单,即便是限购两份,他们夫妻两人就能买四份,影响不算太大。

代购商品清单。(直播画面截图)
许昌市魏都区一家胖东来超市工作人员告诉记者,尽管采取了限量限购,但客流量依旧很大,目前所有收银台都开放了,每个收银台至少有六七人排队。此外,截至中午12时许,自营品啤酒已经售罄,补货时间还不清楚。
工信部信息通信经济专家委员会委员盘和林认为,上述措施会增加交易成本,确实能有效减少代购行为,但不能做到完全消除,“不过,现阶段也很难有更好的办法。”盘和林还表示,胖东来部分顾客,不是为了买东西,而是为了支持胖东来,这是口碑缔造的流量,限购措施并不会影响其流量。
他还指出,胖东来应对代购行为比较理想的措施是开设线上商城,此举能够满足远程的顾客需求。与此同时,胖东来要加强自己的供应链能力,满足市场需求。
编辑 刘兰若 审读 张蕾 二审 周梦璇 三审 万晖










