中国足坛的反腐“狂飙”,还在上演。
24日中午,中国足协纪律委员会主任王小平和竞赛部部长黄松被查的消息引发关注。继中国足协主席陈戌源后,时隔38天再有足协官员通报被查。
主管足协纪律委员会
公开报道显示,王小平担任足协纪律委员会主任已有十余年。在2009年中国足坛上一轮反赌扫黑时,他就开始担任足协纪律委员会主任,还宣读了对涉假球队的处罚决定。
比起陈戌源、李铁等在被查之前就已经出圈的足坛人物,王小平的知名度相对来说并不高。
但在球迷群体中,王小平有着相当大的影响力。这主要源于作为足协纪律委员会主任,王小平的签名总能出现在联赛各类罚单之中。
正因此,不少球迷戏称他为“书法家”、中国足坛“最忙的人”。

绝大多数罚单下方,都有王小平的签名。
一年开过279张罚单
记者梳理中国足协网站处罚通知一栏,上赛季有着王小平亲笔签名的罚单共计64张。再往前追溯到“金元时期”的2017年,王小平曾开出多达279张罚单。

中国足协网站处罚通知一栏截图
这些罚单大多是因为场上违规违纪行为,对当事人处以停赛和罚款。
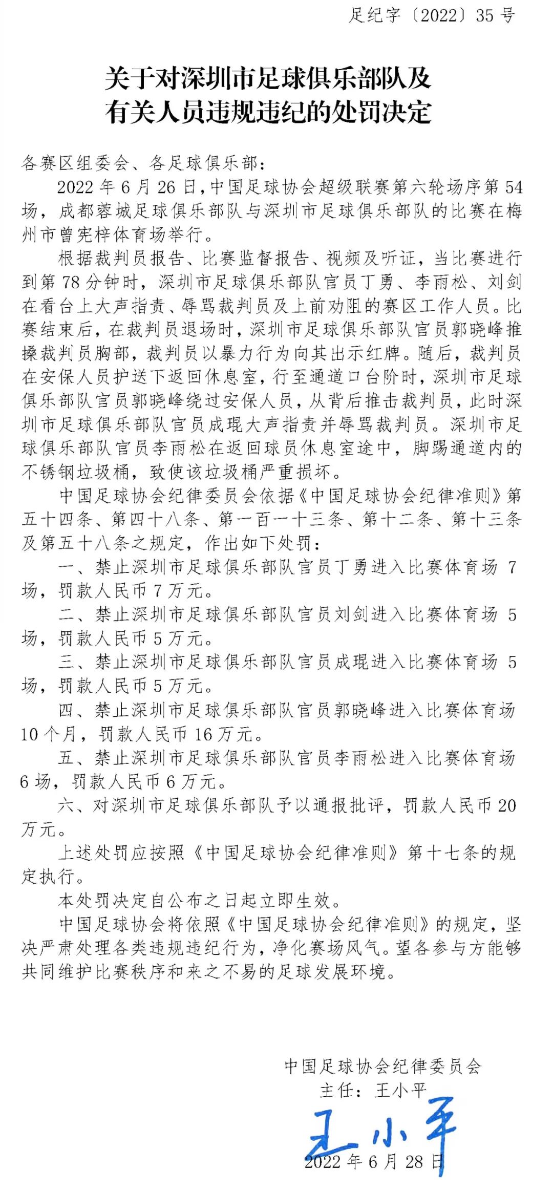
比如上赛季深圳队5名官员因为在看台上指责、辱骂裁判员等行为,被处以限期内禁止进入比赛体育场的处罚,其中最长达10个月,共计罚款59万。
常常引发足球业内讨论和外界热议的,是罚单的尺度。

上赛季罚单截图。
还是以2017年为例:当时效力于上海申花的秦升踩踏天津权健外援维特塞尔被禁赛半年;北京国安中场张稀哲掌掴对手被禁赛12场;上海上港外援奥斯卡持球闷人被停赛8场;当时效力于广州恒大的郑智没有与裁判握手被停赛4场;上海申花球员孙世林因“手动点赞”天津权健外援帕托而被停赛2场……
这些处罚决定,很大程度上影响了相关球队的联赛竞争力。像秦升、张稀哲、奥斯卡都是当时各自球队的主力球员,甚至是核心,单赛季总共30轮比赛,动辄10场、8场的处罚,对于球队和联赛的影响可想而知。
尤其在关键的争冠、保级阶段,这种影响还会放大数倍。球员违规需要接受处罚,这是客观规则。但处罚的尺度,却多次成为球迷吐槽的对象,甚至引发俱乐部强烈不满,不惜“撕破脸”。
上赛季末段,武汉三镇俱乐部发文表达对相关处罚的不满,文中不乏“无形之手在操纵”“可以不夺冠但要公平”“毫不妥协地与黑暗势力斗争”等严厉措辞。武汉三镇之所以忍无可忍,球队外援马尔康收到停赛罚单是其中一大导火索,这直接影响到关键的争冠大战。

武汉三镇声明截图
这一次自己被“罚下”
3月21日,中超山东泰山队球员王大雷曾在社交媒体上晒出一张自己的罚单,不过没多久后被删除。
当时坊间就有传闻称,王小平已经失联。

今年1月13日,中国足协官网曾发布对山东泰山外援克雷桑违规违纪的处罚决定,这是王小平的签名最后一次出现在足协处罚通知上。
两个多月后,有关王小平自己的信息,出现在中国足协网站上。
“中国足协纪律委员会主任王小平涉嫌严重违法,目前正接受中央纪委国家监委驻国家体育总局纪检监察组和湖北省监委监察调查。”
这一通报,显然比他开过的任何一张罚单都严重数倍。
身为中国足协纪律委员会主任,却带头“涉嫌严重违法”,这对中国足协乃至中国足球的负面影响不言而喻。

足协网站截图
加上王小平,中国足协目前已有陈戌源、刘奕、陈永亮、黄松等5人被查,此外还有国足前主帅李铁。依照目前情况,这份名单仍有继续扩充的可能。
希望这股反腐风暴过后,中国足球能在清朗的环境中向阳生长,早日实现振兴。
(原标题《足协负责开罚单的人,被“罚下”》)
编辑 刘悦凌 审读 刘春生 二审 张雪松 三审 刘一平














