才上了3次课,培训学校就出了个闭校通知。近日,浙江省杭州市的李女士表示:“我们还有差不多3万元的课时费没用掉。”

突然闭校是为何?已经缴费的学员怎么办?相关负责人有了回应。
近3万元费用,只上了3次课
据悉,李女士称自己5月14日那天给孩子报了课,她报课的机构是杭州中影童艺影视制作公司(以下简称“中影童艺”)。“签了120课时,近3万元费用。”
课程方面有模特表演、主持、朗诵等,李女士带女儿上过3次课,“有一次中间换了老师,他们觉得挺不好意思的,就没算我们课时。”
上一次课要用掉两个课时,每个课时45分钟,李女士说小朋友上课的时候,家长在教室外等,女儿班上大概有十来位小朋友。
由于老家有事,上了3次课之后,6月中旬李女士送女儿回了老家,和培训学校请了假。因此总共上了3次课,其中1次未记课时,还剩余116课时。

▲图片来源:微信截图
期间,一直有对接的老师询问李女士女儿回杭州没,好帮她排课,最近一次是7月20日。

▲图片来源:微信截图
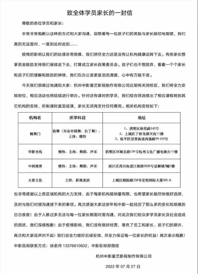
7月27日,李女士突然收到《致全体学员家长一封信》。信中提到,目前公司的处境非常艰难,拼尽全力还是没让机构健康运转下去。公司于近期将关闭校区,针对还有课时的学员,会帮大家转到其它机构安排,直至结课。
李女士表示,不想换机构。
“我的诉求就是退费。”李女士也有顾虑,剩余的课时比较多,“那些机构我也没有考察过,不想就这样转课过去。”另外,李女士还称,合同上并没有类似用换课替代退费的条款。
相关负责人回应:确实遇到困难
中影童艺到底出了什么问题?
媒体探访其所在的杭州新天地商务中心5幢望座西楼3层发现,走廊上宣传板和招牌都还没有撤走。但是,现场没有工作人员,大门是关着的。玻璃门上贴着一封告知函,显示中影童艺已欠缴租金、物业费、公共能耗费且拖欠已超过30天。

随后,中影童艺相关负责人徐先生对此进行了回应。据报道,徐先生解释了公司看起来“人去楼空”的情况,“因为欠了房租,物业要求我们搬走。”剩余工作人员均在线对接学员的转课事宜,因此校区处于无人状态,“我们没有跑路。”
不过,徐先生说目前公司经营确实遇到了困难。
“我们已经做好了最坏的打算。”徐先生说的最坏打算是公司倒闭,他说目前还在积极自救。
徐先生表示,目前状态是由于营业不善发不出工资,没有合适的场地,部分老师离职。还有剩余课时的学生大概有三百来位,其中一半学员剩余40课时左右。7月初开始和同行对接转课事宜,确定好之后在7月27日发出闭校通知。
“这些接手的同行是不收我们钱的,消化能力也有限,我们自己的老师到时候也会过去授课,也就是说孩子们去了这些机构,很有可能还是原来的老师。”
中影童艺目前能给出的解决办法是按照《致全体学员家长一封信》当中说的那样,和4家机构协商好,让学员把课时用掉,希望把学员的损失降到最低。徐先生说,部分学员已经同意该方案。
像李女士这样的情况,徐先生说表示理解,“她们家应该是交了26800元,也有像她这样的一些家长要求我们退钱的,但是我们真的没有钱可以退了。”
徐先生说公司已经负债,“我们老板正在筹钱,要是能筹到钱,我们打算在新天地附近继续找个场地开下去。”

据天眼查信息显示,杭州中影童艺影视制作有限公司,成立于2020年8月20日,位于浙江省杭州市,是一家以从事娱乐业为主的企业。企业注册资本300万人民币,实缴资本253.2万人民币。此外,2020年12月29日成立的杭州中影童艺影视制作有限公司滨江分公司已于今年4月11日被注销。
培训缴费,该注意什么?
机构突然关门,并非个例。类似事件发生时,福建省泉州市丰泽区法院曾在官方微信公众号发布提醒,“近期培训机构受各种环境因素的影响,出现‘关停’现象较为突出,家长更应擦亮眼睛、做足功课为孩子选择正规的培训机构。”
法院提醒,一方面,家长在购买培训课程时,应合理购课,切莫因贪图优惠与便宜,一次性购买过多课程;另一方面,家长应认真审查双方所签订的培训合同,对于不合理、不合法的合同内容坚决予以说“不”。同时也应注意保存相应凭证,以避免在维权过程中出现举证不能等情况。
其中对于一次性缴费的情况,国务院教育督导委员会办公室在2021年3月也曾发布校外培训风险提示,请家长选择有资质的正规培训机构,不要一次性缴纳超3个月或60课时的培训费用。
近日,教育部抽取部分线上培训机构、重点网站平台,开展第15次线上巡查监管,巡查发现130多条违规问题线索,并要求暑期针对突出问题继续开展精准治理。
当前校外培训野蛮生长现象得到有效遏制。但仍存在个别培训机构以各种方式打“擦边球”出现违规行为,试探监管底线,主要表现为:
违规收费、虚假宣传、无资质培训、违规推送培训广告、隐形变异学科培训,退费售后问题难解决、面向学龄前儿童开展线上培训……
暑期期间,校外培训热度攀升,家长们切勿被天花乱坠的广告迷惑了双眼,请谨慎选择校外培训机构,防范各种违规培训引发的风险,让学生们度过一个健康、愉快的假期。
编辑 郑双喜 审核 刘杰 邹远先













