本周,各地企业已陆续开始复工
通勤路上如何防护?
办公室里要注意哪些细节?
在食堂用餐应规避哪些风险?
收好下面这份复工防疫守则
关键信息一目了然

企业必须做好节后
复工复产疫情防控工作
企业防疫方案、台账、预案、挂图
你需要的都在这里!
提示:本文仅供参考!
六 必 须
企业节后复工生产务必做好“六个必须”:
① 必须建立企业疫情防控工作机制;
② 必须制定企业疫情防控工作方案和复工生产实施方案;
③ 必须排查每名职工假期期间流动信息情况;
④ 必须提前对厂区内公共场所、人员聚集场所的设施、设备进行消杀防疫;
⑤ 必须对原材物料储备情况进行盘点、研判保障连续生产的周期;
⑥ 必须对生产设施设备进行安全检查。


五 到 位
企业开工第一天务必做到“五个到位”:
① 企业复工生产“六个必须”要到位;
② 企业进出车辆、人员,登记、消杀防疫措施要到位;
③ 疫情防控宣传资料发放要到位;
④ 以车间、班组为单位的疫情防控知识宣讲要到位;
⑤ 企业、职工参与配合属地政府、社区(村)联防联控承诺要到位。


四 坚 持
企业正常生产期间务必做到“四个坚持”:
① 坚持每日全体人员体温检测进厂;
② 坚持每日上班前、下班后消杀防疫(人员集中的重点区域应多次消杀);
③ 坚持每日进出车辆、人员登记、消杀防疫;
④ 坚持每日向属地政府、社区(村)报告情况。


建 机 制
连续生产工业企业务必健全机制做好落实:
①严格按照上述三个疫情防控指导意见抓好工作落实;
②抓紧成立企业疫情防控工作领导机构;
③ 制定企业疫情防控工作方案;
④ 在疫情防控响应机制解除之前每日向属地政府、工信主管部门、社区(村)报告情况。


入厂流程示例
(本流程来源自网络)



企业防控工作体系如何做?
最新文件示例
_
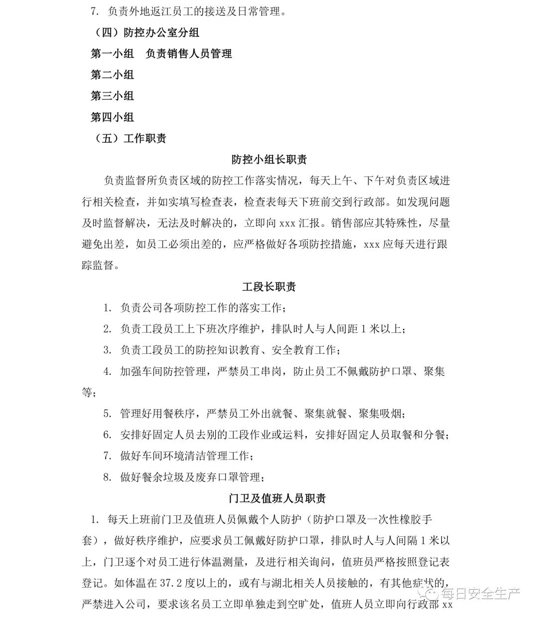
公司疫情防控组织机构
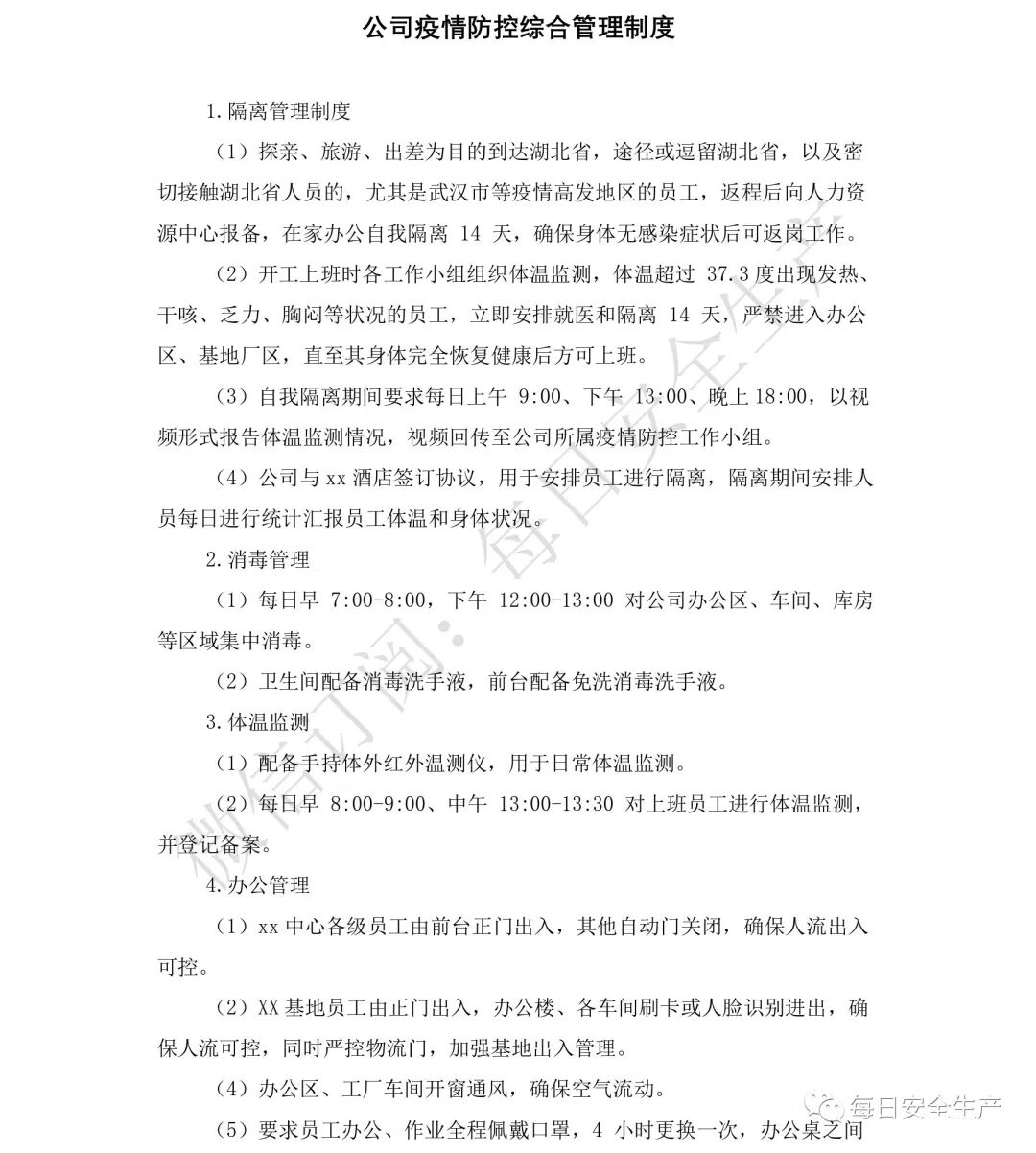
【上下滑动查看】
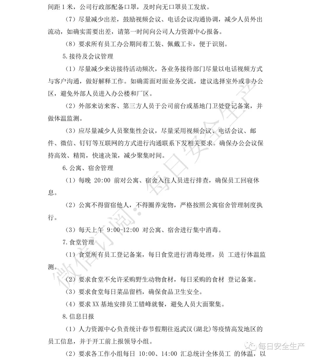
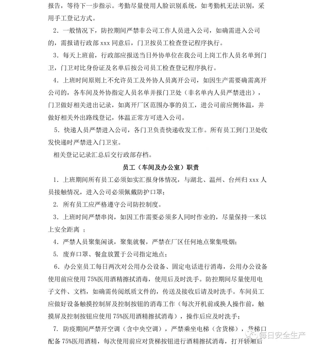
企业疫情防控工作指导细则
【上下滑动查看】
公司疫情防控综合管理制度
【上下滑动查看】
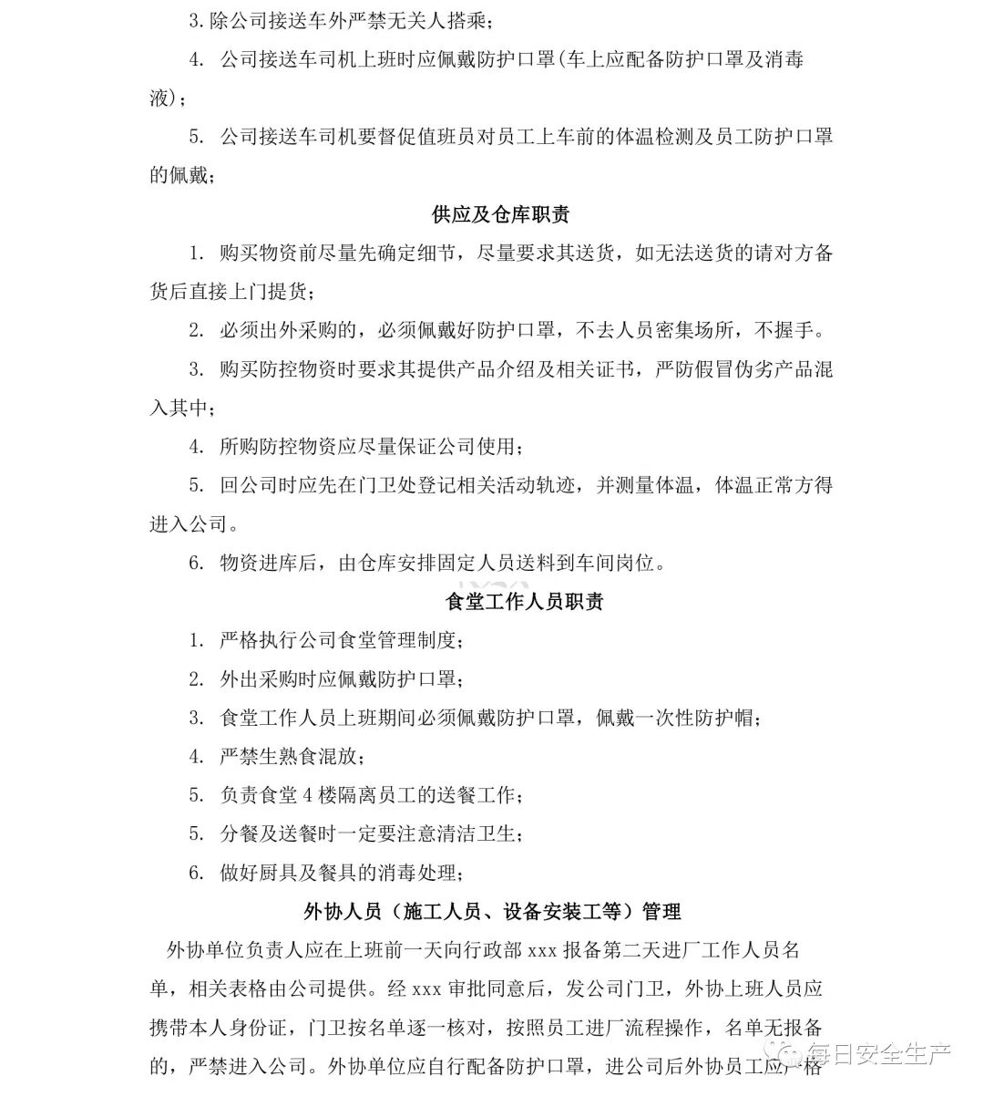
食堂疫情防控管理制度
【上下滑动查看】
宿舍疫情防控管理制度
【上下滑动查看】
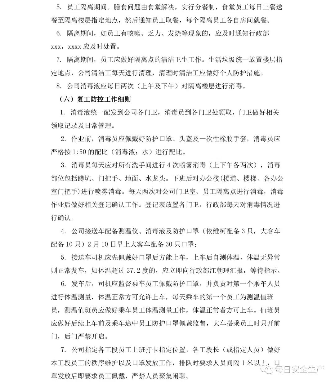
公司疫情防控隔离制度
【上下滑动查看】
公司疫情期间教育培训制度
公司疫情期间消毒、巡查制度
【上下滑动查看】
公司疫情防控期间防护用品管理制度
【上下滑动查看】
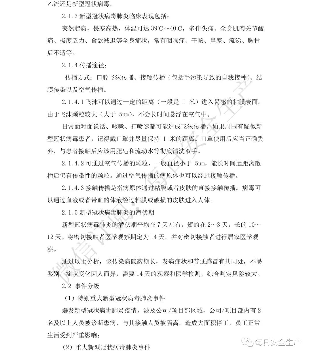
新冠肺炎应急预案
【上下滑动查看】
新冠肺炎应急预案-附件
【上下滑动查看】
_
宣传挂图
_
编辑 曹亮













