深圳的职业教育全国领先,特别是深圳职业技术学院,被誉为“职业院校中的北大清华”。
近日,教育部、广东省人民政府联合发布《关于推进深圳职业教育高端发展争创世界一流的实施意见》提出:支持深圳职业技术学院、深圳信息职业技术学院开设部分本科专业,创建中国特色世界一流职业学校;支持深圳创建6-8所国家级优质中职学校;计划到2022年累计投入100亿元支持职业教育发展。
1
建设一流职业学校 一流专业群 一流师资队伍
建设一流职业学校方面,《意见》提出——
实施深圳高水平中职学校建设计划,支持深圳创建6-8所国家级优质中职学校。
支持深圳职业技术学院、深圳信息职业技术学院开设部分本科专业,创建中国特色世界一流职业学校。
支持广东新安职业技术学院打造民办品牌高职院校。
依托深圳广播电视大学建设开放大学。
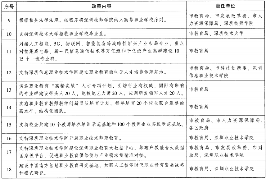
支持广东省按程序将深圳技师学院纳入高等职业学校序列。
支持深圳技术大学招收职业学校毕业生。
支持有条件的高职院校建设科技园区,培育孵化育成体系,助推师生创新创业。

建设一流专业群方面,《意见》支持深圳——
对接人工智能、5G、物联网、智能装备等战略性新兴产业布局专业,重点围绕集成电路、新一代信息通信技术等万亿级和千亿级产业集群建设10-15个一流专业群。
瞄准芯片、新材料等关键技术,加大相关学科专业建设和高素质技术技能人才培养力度,支持深圳建设职业教育微电子人才培养示范基地等平台。
中职学校每个专业群联合行业领军企业或行业组织、高职院校共建1个产教联合体,促进中高职无缝衔接、校企育人无缝衔接、学习就业无缝衔接
高职院校每个专业群联合世界一流企业或行业领军企业建设1所特色产业学院,共同建设高水平专业,共同开发课程标准,共同打造教学创新团队,共同设立研发中心,共同开发高端认证证书,共同“走出去”,到2022年建成10个示范性特色产业学院。

建设一流师资队伍,《意见》提出——
优化师资队伍结构,专业课教师中“双师型”教师比例不低于80%、企业兼职教师比例不低于30%,公办高职院校高级专业技术职称教师不低于60%。
实施职业教育“高精尖缺”人才专项计划,引进和培养行业有权威、国际有影响的专业群建设带头人20人,绝技绝艺大师20人,应用研发领军人才20人。
实施职业教育教师教学创新团队培育计划,每年培育20个校企联合组建的高水平、结构化团队,构建分工协作的模块化教学新模式。
支持校企共建10个教师培养培训示范基地和100个教师企业实践示范基地,培养一流工匠之师。
支持深圳职业技术学院开展职业技术师范教育,培养高素质职业教育师资。
2
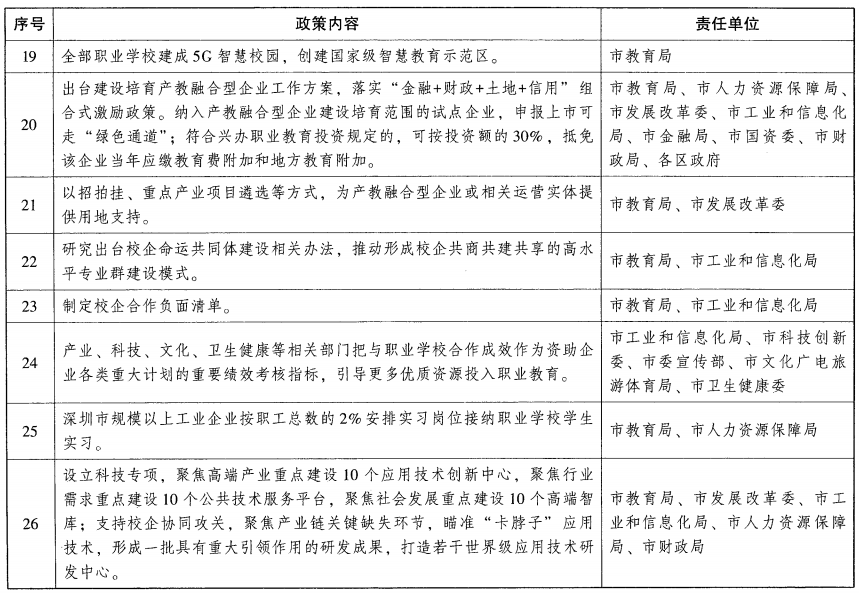
创建示范性产教融合型城市
《意见》支持深圳创建示范性产教融合型城市,打造高质量发展新引擎。
《意见》提出,要进一步完善“政府出补贴、企业出场地、校企共建共享”建设模式,支持校企共建企业校区和校内外实训实习基地;对校外产教融合实训基地,以基地一次性容纳实习实训的学生数量为基数,按生均不低于1万元的标准给予核拨建设经费。出台建设培育产教融合型企业工作方案,落实“金融+财政+土地+信用”组合式激励政策。纳入产教融合型企业建设培育范围的试点企业,申报上市可走“绿色通道”;符合规定的职业教育投资,可按投资额的30%,抵免该企业当年应缴教育费附加和地方教育附加。以招拍挂、重点产业项目遴选等方式,为产教融合型企业或相关运营实体提供用地支持。完善深圳国有企业考核管理办法,鼓励国有企业举办或参与举办职业教育。产业、科技、文化、卫生健康等相关部门把与职业学校合作成效作为资助企业各类重大计划的重要绩效考核指标,引导更多优质资源投入职业教育。深圳市规模以上企业按职工总数的2%安排实习岗位接纳职业学校学生实习。

此外,《意见》支持深圳设立科技专项,支持职业学校面向高端产业重点建设10个应用技术创新中心,面向行业需求重点建设10个公共技术服务平台,面向社会发展重点建设10个高端智库;支持校企协同攻关,聚焦产业链关键缺失环节,瞄准“卡脖子”应用技术,形成一批具有重大引领作用的研发成果,打造若干世界级应用技术研发中心。以政府投入为主,有效利用企业资源,建设1—3个全球领先的生产性实训中心,力争建成具有辐射引领作用的高水平专业化产教融合实训基地、国际中试服务基地和产品工程转化基地。鼓励制造业企业为新增先进产能和新上技术改造项目配套安排实训设施,建设50个左右现代学徒中心,作为深圳工匠培养基地。培育50家以上产教融合型企业,建成3—5个在全国具有示范引领作用的职业教育集团。

3
深化职业学校绩效工资制度改革
《意见》要求,建立与职业教育办学规模、培养成本、办学质量等相适应的财政投入制度,优化教育支出结构,计划到2022年累计投入100亿元支持职业教育发展。
要深化职业学校绩效工资制度改革,绩效工资分配向关键岗位、优秀拔尖人才、领军人才和优秀创新团队倾斜。鼓励教师、教育科研人员通过技术研发、教材研制、咨询服务等方式获取奖励性绩效收入。教师、教育科研人员依法取得的科技成果转化奖励收入不纳入绩效工资、不纳入单位工资总额基数。公办职业学校承担面向社会职业技能培训的收入在合理扣除直接成本后,按60%的比例提取补充单位绩效工资,在核定的绩效工资总量之外单列管理。允许职业学校将一定比例的培训收入纳入学校公用经费,学校培训工作量可按技能等级和学时比例折算成全日制学生培养工作量。

4
符合条件的技术技能人才可享受人才住房
《意见》重视优化技术技能人才成长环境,提出要设立“深圳工匠节”、职业教育深圳奖,建立符合技术技能人才特点的职称评审与职级晋升制度。
《意见》明确,同层次的高等职业学校毕业生在深圳市落户、就业、参加机关事业单位招聘、职称评审、职级晋升等方面与普通高校毕业生享受同等待遇。将符合条件的技术技能人才纳入公租房、人才住房和安居型商品房保障范围。
教育部支持政策清单

广东省支持政策清单


深圳市工作任务清单







见习编辑 连博














