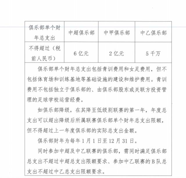
12月3日,中国足球职业联赛联合会发布三级联赛财务约定指标的通知,其中规定了新赛季中超球员的年薪限额。同时规定中超单个财年总支出不得超6亿元、中甲2亿元、中乙5000万元。

具体来说,俱乐部单个财年总支出包括青训费用和女足费用,但不包括体育场和训练基地等基础设施的建设和维护费用。青训费用不包括独立于俱乐部的、由俱乐部股东或关联方投资管理的足球学校运营经费。
通知同时指出,如俱乐部降级,在其降至低级别联赛的第一年,年度总支出可以超出降级后所属联赛俱乐部单个财年总支出限额,但不得超过上一年度俱乐部的实际总支出金额。同时参加中超及中乙联赛的俱乐部,需同时满足俱乐部 总支出不超过中超总支出限额要求、参加中乙联赛的B队总支出不超过中乙总支出限额要求。
在引人关注的球员年薪问题上,中足联对于新赛季也有规定。其中国内球员年薪限额分别为500万元(中超)、300万元(中甲)和120万元(中乙)。外籍球员年薪限额分别为300万税前欧元(中超)和150万税前欧元(中甲)。
编辑 黄力雯 审读 郭建华 二审 许家宜 三审 郑蔚珩













