粤港澳三地联合发布新一批27项“湾区标准”,在助力十五运会和首次发布优秀案例方面有这些亮点

深圳特区报驻穗记者 陈行
10-14 22:41

深圳特区报

深圳市委机关报,改革开放的窗口

摘要

内容涵盖产业、营商、文化等多个方面。

10月14日是世界标准日。广东省市场监督管理局、香港特别行政区工业贸易署、澳门特别行政区经济及科技发展局在广东佛山共同发布新一批共27项“湾区标准”,内容涵盖产业、营商、文化等多个方面。

据悉,截至目前,粤港澳三地已共同制定“湾区标准”达262项,覆盖交通、水利、中医药、绿色生态、养老服务等重要领域。这批标准的制定与推广,将进一步推动大湾区规则衔接、机制对接,促进区域一体化发展,助力打造国际一流湾区和世界级城市群。

“湾区标准”是指经粤港澳大湾区利益相关方共同协商确认的,在粤港澳大湾区共同实施的国际标准、国家标准、行业标准、地方标准、团体标准等各类标准。近5年来,“湾区标准”清单不断拓展,有效推动粤港澳三地在基础设施、民生、人文等领域互联互通。

广东省市场监督管理局标准化处处长郑文涛介绍,以电梯为例,粤港澳三地依据共同制定的电梯风险评价,识别出风险隐患超1.4万项。同时,香港机电工程署依据该标准开展相关培训,推动电梯风险评估在香港应用。

记者了解到,本次发布的“湾区标准”在龙舟竞赛、志愿者服务方面助力十五运会和残特奥会。

如,WQ1-230《民间龙舟竞赛组织管理规范》统一了竞赛规则、安全准入与应急流程,为十五运会注入“民间动能”,让散落在乡镇、河涌的千百条传统龙舟“一键”对接全运标准。

WQ1-229《龙舟活动中心建设规范》通过标准规范全民龙舟活动基础性场所建设,为十五运会前后龙舟活动中心建设提供指引,以可持续的场地供给激活全民龙舟新热潮,促进全民龙舟运动发展。

WQ1-252《大型活动志愿服务通用规范》对志愿者从“头”到“脚”的仪容、从“问候”到“服务”的细项、从普通观众到特殊群体的“全龄友好”场景进行全面规范,让“看得见、摸得着、带得走”的志愿服务成为湾区志愿者名片。

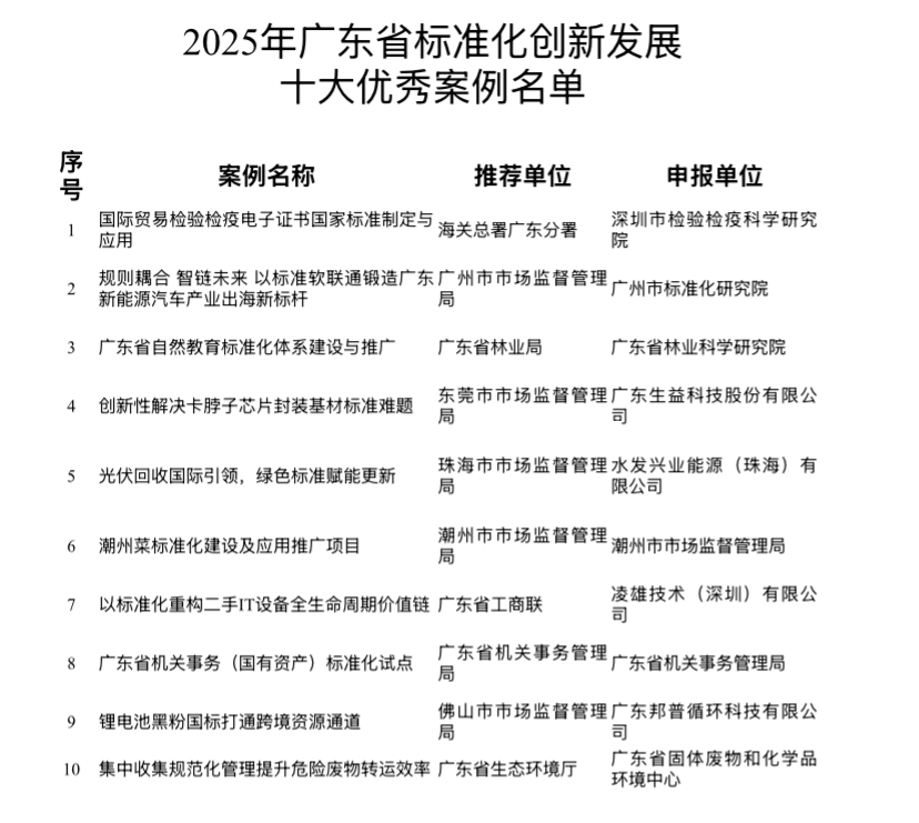
现场还首次发布广东省标准化创新发展十大优秀案例。优秀案例聚焦芯片、光伏能源、新能源汽车、循环经济等领域,展示创新成果转化为先进标准并形成新质生产力的生动实践。

在案例一“国际贸易检验检疫电子证书国家标准制定与应用”中,深圳市检验检疫科学研究院牵头制定国家标准《国际贸易业务数据规范检验检疫电子证书数据交换》(GB/T 39459-2020),构建我国检验检疫电子证书包模型,统一数据结构和交换规范,填补了海关电子证书签发与国际联网核查领域的技术空白。

该标准通过深圳海关试点应用,实现入境货物100%电子签发,流程节点由14个减至7个,平均提速60%;后在全国国际贸易“单一窗口”及国际核查系统推广,已被20余个国家和地区采用,每年为全国外贸企业节约成本超3.6亿元,有效提升跨境贸易便利化与标准化水平。

在案例七“以标准化重构二手IT设备全生命周期价值链”中,凌雄技术(深圳)有限公司通过标准化建设重构二手IT设备全生命周期价值链,参与制定《二手电子产品可用程度分级规范》(GB/T 45656-2025)等多项国家标准与行业规范,填补领域空白。

该公司创新数字化闭环DaaS模式,实现设备从回收、翻新到租赁、运维的全流程可追溯与标准化管理,提升运营效率,降低坏账率和碳排放。2024年其设备订阅量超617万台,减少社会碳排8.37万吨,标准化实践推动企业自身成长,为行业提供可复制的循环经济模式,助力中小企业降本增效和绿色转型。

此外,现场举办世界标准日倡议活动,号召广东各大企业、科研机构和社会团体以标准为纽带,汇聚政产学研社各方力量,构建开放、包容、互利的标准化合作生态,为实现联合国2030年可持续发展目标贡献广东智慧与担当。

(粤市监供图)

编辑 杨渝嘉 审读 秦天 二审 桂桐 三审 赵明

(作者:深圳特区报驻穗记者 陈行)
免责声明
未经许可或明确书面授权,任何人不得复制、转载、摘编、修改、链接读特客户端内容
推荐阅读

读特热榜

IN视频

鹏友圈

首页